• 今天是:
您当前所在的位置: 首页 » 新闻中心 » 民政要闻

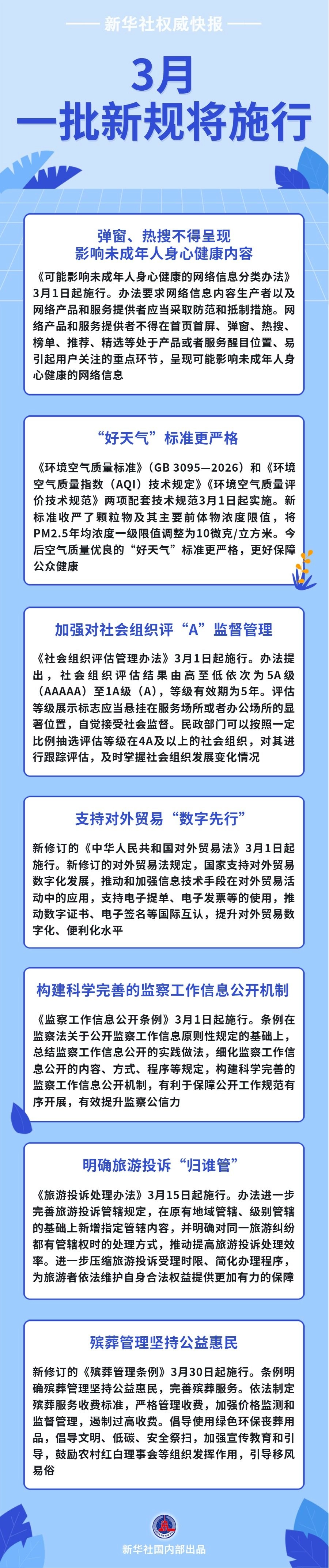
3月,一批新规将施行

    [ ]  视力保护色:

首页首屏、弹窗热搜等不得呈现影响未成年人身心健康的网络信息;“好天气”标准更严格,更好保障公众健康;加强对社会组织评“A”监督管理……3月,一批新规将施行,一起来看!



扫一扫在手机打开当前页面

上一篇:
下一篇:

网站帮助|关于我们|网站地图|联系方式|网站年报

主办:贵州省民政厅   承办:贵州省民政厅信息中心

厅值班室:0851-85916000  传真:0851-86817949

电子邮箱: xxzx@mzt.guizhou.gov.cn 版权所有:贵州省民政厅

黔ICP备05000312号 技术支持:贵州多彩博虹科技有限公司

贵公网安备52010302003009  政府网站标识码:5200000101

建议您使用Chrome、Firefox、360等主流浏览器浏览本网站