编者按:由于单条篇幅微信推送不能超50000字,《纲要》分上、下两篇推送。这是上篇,特此说明。
贵州省国民经济和社会发展
第十五个五年规划纲要
(2026年1月31日贵州省第十四届人民代表大会
第四次会议通过)
贵州省国民经济和社会发展第十五个五年规划纲要,根据《中共贵州省委关于制定贵州省国民经济和社会发展第十五个五年规划的建议》编制,主要阐明全省“十五五”时期经济社会发展战略意图,制定发展目标、主要任务和重大举措,明确政府工作重点,有效引导经营主体行为,是全省各族人民共同的行动纲领,是政府履行职责和各级政府部门编制规划、制定实施年度计划及政策措施的重要依据。
第一篇
“十四五”时期贵州高质量发展取得历史性成绩,现代化建设迈出新的坚实步伐
“十四五”时期我省发展历程极不寻常、极不平凡。习近平总书记两次亲临贵州考察,为贵州发展指明前进方向、注入强大动力。全省上下牢记习近平总书记殷切嘱托,迎难而上、顶压前行、负重前行,有效应对疫情冲击、经济下行、重点领域风险约束、巩固拓展脱贫攻坚成果任务艰巨等多重困难挑战,加快工作重心转移、思想观念转变、经济发展转型,推动经济结构更优、质量效益更高、底线守得更牢、政治生态更好,全省经济发展“质”“量”齐升、人民生活持续改善、社会大局和谐稳定,贵州大地经济兴、百姓富、生态美的画卷更加壮丽,开创了高质量发展的崭新局面。
五年来,全省上下对标中央精神,紧扣贵州实际,谋划构建了高质量发展的政策体系。按照习近平总书记指引,落实《国务院关于支持贵州在新时代西部大开发上闯新路的意见》(国发〔2022〕2号),将围绕“四新”主攻“四化”作为主战略、“四区一高地”作为主定位,逐一研究部署目标任务、政策举措、工作抓手,一张蓝图绘到底,一以贯之抓落实。对富矿精开、现代化产业体系、科技创新、开放型经济、优化营商环境、县域经济、服务业发展、培育壮大经营主体、教育、卫生健康等事关全局的工作逐一作出安排部署,高质量发展的政策体系不断完善,贵州发展路径方法更加明确、更加清晰。坚定不移大抓产业、主攻工业,为高质量发展提供了有力支撑。立足资源禀赋、产业基础和比较优势,进一步选准主导产业,推动一二三产业协同发展,产业结构向新向优。战略性推进富矿精开,集中力量建设“六大产业基地”,建立推进重大项目建设“5+3”工作机制,“六大产业基地”规模以上工业总产值占全省比重达83.3%,工业对经济增长贡献率从2020年的17.1%提升到2025年的35.1%,工业发挥“挑大梁”作用。围绕“资源、客源、服务”三大要素,大力实施旅游产业化“四大行动”,新增5A级旅游景区2家、4A级旅游景区43家,“黄小西吃晚饭”等重点景区持续火爆,“村超”“村BA”等村字号活动热闹非凡,旅游业质量效益持续提升。聚焦“四良”“三品”发展特色农业,辣椒产业规模全国第一,中药材种植面积全国第二,茶产业稳居全国第一方阵,农产品加工转化率从2020年的51%提升到2025年的70%,农业综合生产能力加快提升。持续巩固拓展脱贫攻坚成果、保障改善民生,为高质量发展绘就了亮丽底色。牢牢守住不发生规模性返贫致贫底线,衔接推进乡村全面振兴,易地搬迁脱贫劳动力就业率达96.9%,巩固拓展脱贫攻坚成果在国家考核评估中实现“九连好”。大力推进以人为本的新型城镇化,持续优化“一群三带”城镇空间布局,“多规合一”的国土空间规划体系基本形成,深入推进“3个100万”,以“四改”为抓手提升城镇品质,常住人口城镇化率从2020年的53.15%提升到2025年的57.66%,县域经济总量占全省比重保持在62%以上。每年70%左右财政支出用于民生事业发展。学前教育毛入园率、九年义务教育巩固率、高中阶段毛入学率、高等教育毛入学率分别提升至95%左右、96%以上、93%以上、52%以上,劳动年龄人口平均受教育年限从2020年的9.6年提升至2025年的10.2年左右。5个国家区域医疗中心、6个省级区域医疗中心开诊运营,建成200个县域医疗次中心,人均预期寿命从2020年的75.2岁提升至2025年的76.8岁左右。文化事业文化产业蓬勃发展,“四大文化工程”扎实推进。逐步提高基本民生保障标准,深入实施“六六就业稳岗计划”,城乡居民人均可支配收入比下降至2.76∶1。83个县(市、区)实现天然气供应。规模化供水工程覆盖农村人口比例提升至50.81%。积极主动服务融入国家战略、推进改革开放创新,为高质量发展增添了强大动能。稳步推进固根基、扬优势、补短板强弱项“三类改革”,西部大开发综合改革实施方案获国务院批复,深入推进国资国企改革和综合交通运输体制、能源管理体制改革,财政金融、电力市场化、开发区管理、国防动员等重点领域改革迈出实质性步伐,实施营商环境大改善三年行动和促进民营经济发展壮大36条政策措施。坚定不移沿着“一带一路”走出去,新建国际友城14对,推进“1+9”国家级开放创新平台提质增效,贵安新区近两年经济总量翻番、增速居国家级新区前列,开放通道进一步畅通,高速公路通车里程突破9500公里,高铁营业里程突破1900公里,各市(州)中心城市全部通高铁,铁路、高速公路省际通道增至46个,贵阳龙洞堡机场航空口岸实施240小时过境免签政策,铜仁凤凰机场航空口岸获国务院批复对外开放。实施“六大重大科技战略行动”,重塑科技创新平台体系,建立省市县三级财政科技投入稳定增长机制,全省综合科技创新水平指数从2020年的46.95%提升至2025年的54.64%,获批建设全国一体化算力网络国家枢纽节点,成为全国智算资源最多、能力最强的地区之一。着力统筹发展和安全、防范化解重大风险,为高质量发展夯实了牢固基石。有力应对疫情冲击,最大限度保护人民生命安全和身体健康。坚决守好生态底线,深入打好污染防治攻坚战,持续开展石漠化、水土流失综合治理,中心城市环境空气质量平均优良天数比例稳定在98%以上,主要河流出境断面水质优良率保持100%。正确处理发展和化债的关系,守住不发生区域性、系统性债务风险底线,政府债务“爆雷”风险基本消除,基层“三保”保障有力。统筹推进中小金融机构改革化险,贵州农商联合银行挂牌运营。妥善处置房地产领域风险,全面完成保交楼任务、交付房屋30.18万套,扎实推进保交房攻坚战、交付房屋9.97万套。能源保障有力,能源综合生产能力达1.78亿吨标准煤,电力总装机1.05亿千瓦。守牢耕地保护红线和粮食安全底线,粮食播种面积和产量连续5年超额完成国家下达目标任务。加强自然灾害防治和安全生产管理,“十四五”时期全省生产安全事故起数和死亡人数分别较“十三五”时期下降67.5%、58.5%,社会安定有序,人民群众安居乐业。
五年来,全省上下坚定不移推进全面从严治党、坚决持续净化政治生态。强化忠诚教育、感恩教育,忠诚核心成为最鲜明的政治品格、政治底色。牢固树立正确选人用人导向,围绕减负、增收、提质、拓渠、优考“强双基”。坚持有腐必反、有贪必肃,坚决肃清孙志刚等严重违纪违法案流毒和恶劣影响,着力清存量遏增量,深化群众身边不正之风和腐败问题集中整治。大力加强政府自身建设,政治能力、工作水平、干部作风明显提升。全省政治生态实现根本性好转,干部群众干事创业激情极大提振。
五年来成绩的取得,根本在于以习近平同志为核心的党中央领航掌舵,在于习近平新时代中国特色社会主义思想科学指引。实践反复证明,把习近平总书记重要讲话重要指示精神学习得越好、理解得越深、贯彻得越有力,发展成效就越显著。全省上下要坚定不移沿着习近平总书记指引的方向奋勇前进,推动高质量发展和现代化建设不断夺取新胜利。
第二篇
全面准确把握“十五五”时期机遇挑战、目标要求,奋力在中国式现代化进程中展现贵州新风采
“十五五”时期是基本实现社会主义现代化夯实基础、全面发力的关键时期,在基本实现社会主义现代化进程中具有承前启后的重要地位,对贵州乘势而上、后发追赶尤为关键。进入新的发展阶段,我省必须深刻把握面临形势,抢抓发展机遇,积极应对挑战,明确指导思想、战略导向和主要目标。
第一章 机遇挑战
“十五五”时期,国内外大环境对我省发展总体有利。从外部环境看,世界百年变局加速演进,我国发展环境面临深刻复杂变化,战略机遇和风险挑战并存、不确定难预料因素增多。同时,我国经济基础稳、优势多、韧性强、潜能大,长期向好的支撑条件和基本趋势没有变,中国特色社会主义制度优势、超大规模市场优势、完整产业体系优势、丰富人才资源优势更加彰显。从战略趋势看,新一轮科技革命和产业变革特别是人工智能加快重塑生产生活范式,我省既有数字经济发展的较多优势,又在诸多新领域新赛道面临激烈竞争;中央大力推进新时代西部大开发、长江经济带发展,加快西部陆海新通道建设,为我省扩大开放合作、融入国家重大生产力布局带来重大机遇;我国人口结构变化给经济发展、社会治理等提出新课题,我省既要用好人力资源相对丰富的比较优势,又必须妥善应对人口结构变化带来的全方位深层次影响;随着生活水平不断提升,人民群众对生态宜居等需求更加强烈,我省山清水秀、气候宜人等优势日益彰显,要素集聚力、人才吸引力持续提升,同时相关供给和配套服务还有不少短板。从我省发展看,习近平总书记对贵州工作高度重视、特别关心,作出在中国式现代化进程中展现贵州新风采等重要指示,为我省发展确立了奋进目标,极大提振了各族干部群众发展信心。我省产业发展积厚成势,基础设施日益完善,治理效能明显提升,政治生态持续向好,为现代化建设奠定了坚实基础、提供了有利条件。同时,我省发展不足、质量不高问题仍然突出,经济结构亟待优化,科技创新和人才资源相对薄弱,巩固拓展脱贫攻坚成果任务艰巨,民生保障存在不少短板弱项,重点领域还有风险隐患。
变局蕴含机遇,挑战激发斗志。全省上下要深刻领悟“两个确立”的决定性意义,增强“四个意识”、坚定“四个自信”、做到“两个维护”,立足“三者”定位、“五期”方位,把握大局大势,保持战略定力,增强必胜信心,积极识变应变求变,全力克难关、战风险、迎挑战,奋发有为推动全省高质量发展和现代化建设不断开创新局面。
第二章 指导方针
“十五五”时期推动经济社会高质量发展,必须牢牢把握以下指导思想和战略导向。
第一节 指导思想
坚持马克思列宁主义、毛泽东思想、邓小平理论、“三个代表”重要思想、科学发展观,全面贯彻习近平新时代中国特色社会主义思想,深入贯彻党的二十大和二十届历次全会精神,认真贯彻习近平总书记关于贵州工作重要讲话重要指示精神,统筹推进“五位一体”总体布局,协调推进“四个全面”战略布局,完整准确全面贯彻新发展理念,服务和融入新发展格局,坚持稳中求进工作总基调,围绕“四新”主攻“四化”,深入实施强化比较优势战略,坚持以经济建设为中心,以推动高质量发展为主题,以改革创新为根本动力,以满足人民日益增长的美好生活需要为根本目的,以全面从严治党为根本保障,推动经济实现质的有效提升和量的合理增长,推动人的全面发展、全体人民共同富裕迈出坚实步伐,确保与全国同步基本实现社会主义现代化取得决定性进展,奋力走出一条有别于东部、不同于西部其他省份的高质量发展新路,在中国式现代化进程中展现贵州新风采。
第二节 战略导向
走高质量发展新路,必须始终坚持以高质量发展统揽全局。以高质量发展统揽全领域工作、统揽全地域实践、统揽全链条管理、统揽全要素配置。坚持大抓产业、主攻工业,不断优化经济结构;坚持质量第一、效益优先,提升发展“含金量”;坚持加快新旧动能转换,因地制宜发展新质生产力,提升发展“含新量”;坚持生态优先、绿色发展,守好发展和生态两条底线,推动经济社会发展全面绿色转型,提升发展“含绿量”。
走高质量发展新路,必须坚定不移围绕“四新”主攻“四化”。深入贯彻“在新时代西部大开发上闯新路、在乡村振兴上开新局、在实施数字经济战略上抢新机、在生态文明建设上出新绩”的要求,以富矿精开为抓手推进新型工业化,做大做强工业经济、提升产业层次;以“一群三带”为牵引推进新型城镇化,构建城乡融合发展新格局;以山地高效农业为特色推进农业现代化,夯实农业根基,推进农业“接二连三”;以建设高品质旅游目的地为目标推进旅游产业化,打造“多彩贵州”文旅新品牌。
走高质量发展新路,必须大力实施强化比较优势战略。找准相对优势,聚力攻坚突破,全面推进我省资源优势转化为产业优势、发展胜势,实现优势更优、强势更强。以生态资源保护开发为重点,拓宽“两山”转化路径,推动生态优势转化为经济优势;以矿产资源深度开发为重点,推动全产业链发展,提升供应链和能源安全保障能力;以文旅资源开发为重点,深化文旅体融合,持续把文旅产业打造成支柱产业、民生产业、幸福产业;以数智资源开发为重点,深入实施“人工智能+”行动,全面赋能经济社会发展;以人力资源开发为重点,推动人口高质量发展,为经济社会发展提供有力支撑。
走高质量发展新路,必须奋力在中国式现代化进程中展现贵州新风采。深刻理解把握走新路、展风采的内在一致性、历史必然性,强化走新路共识、坚定走新路信心、保持走新路定力,推动在西部大开发中进一步形成大保护、大开放、高质量发展新格局,奋力展现奋进贵州、活力贵州、幸福贵州、文明贵州、美丽贵州、勤廉贵州新风采。
第三章 主要目标
“十五五”时期,全省上下必须始终遵循坚持党的全面领导、坚持人民至上、坚持高质量发展、坚持全面深化改革、坚持有效市场和有为政府相结合、坚持统筹发展和安全的原则,奋力实现以下目标。
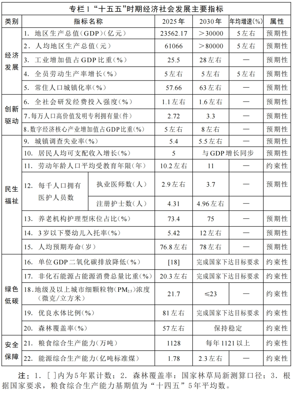
——高质量发展取得显著成效。经济增长潜力充分释放,全省地区生产总值年均增长5%左右、迈上3万亿元台阶,人均地区生产总值8万元以上,其中一二三产增加值年均分别增长3.5%左右、6%左右、5%左右。全员劳动生产率年均增长5%左右。贵州特色现代化产业体系初步建成,工业增加值占地区生产总值比重达28%左右;发展新质生产力取得重大进展,数字经济核心产业增加值占地区生产总值比重达8%左右;三次产业结构持续优化,基础设施更加完善。城镇化质量和水平稳步提升,常住人口城镇化率达63%左右。
——科技创新水平大幅提高。创新体系整体效能显著提升,教育科技人才一体发展格局基本形成,重大科技创新平台加快建设,科技创新生态持续优化,企业创新主体地位进一步提升,全社会研发经费投入强度提高到1.6%左右,自主创新和科技成果转化能力不断增强,每万人口高价值发明专利拥有量达3.3件,特色优势产业关键核心技术取得突破,高技术人才培养引进取得显著成效。
——进一步全面深化改革开放取得新突破。重点领域和关键环节改革深入推进,要素市场化配置体系更加健全,财政科学管理水平进一步提升,优化营商环境取得明显成效,经营主体更加充满活力,民间投资占固定资产投资比重达45%左右。制度型开放稳步扩大,区域开放合作机制加快健全,开放型经济不断壮大,对内对外开放水平明显提升。全过程人民民主制度化、规范化、程序化水平进一步提高,法治贵州建设达到更高水平。
——社会文明程度明显提升。主流思想舆论不断巩固壮大,社会主义核心价值观广泛践行,铸牢中华民族共同体意识深入人心,公共文化服务体系更加完备,基层文化生活更加丰富,公共体育服务体系更加健全,人民精神文化生活更加丰富,多彩贵州文化更加繁荣发展,文化引领风尚、教育人民、服务社会、推动发展作用充分彰显。
——人民生活品质不断提高。脱贫兜底“固若金汤”,乡村全面振兴扎实推进,兴业、强县、富民一体发展成效明显。高质量充分就业取得新进展,城镇调查失业率控制在5.5%左右,居民收入增长和经济增长同步、劳动报酬提高和劳动生产率提高同步,社会保障制度更加优化更可持续,基本公共服务均等化水平明显提升,特色教育强省建设迈上新台阶,卫生健康体系更加完善,劳动年龄人口平均受教育年限达11年,人均预期寿命提高到78岁左右。
——生态文明建设取得新的重大进展。绿色低碳转型成效明显,2030年前碳达峰目标如期实现。生态环境质量持续巩固提升,森林覆盖率保持稳定,地级及以上城市细颗粒物(PM2.5)年平均浓度不高于23微克/立方米,优良水体比例达到国家下达的目标要求,美丽贵州建设取得重大进展。生态产品价值实现机制不断完善,绿水青山转化为金山银山路径不断拓展。生态文明制度更加完善,城乡人居环境更加宜居,人与自然和谐共生更加彰显。
——发展安全保障更加有力。维护国家安全体系和能力进一步加强,重点领域风险得到有效防范化解,同高质量发展相适应的政府债务管理长效机制加快构建,社会治理和公共安全治理水平明显提高,自然灾害防御能力显著增强,更高水平平安贵州建设扎实推进。粮食综合生产能力每年稳定在1121万吨以上,能源综合生产能力达2.3亿吨标准煤左右。
在此基础上再奋斗五年,到二〇三五年实现我省经济实力、科技实力、综合实力大幅跃升,人民生活更加幸福美好,与全国同步基本实现社会主义现代化。

第三篇
加快建设贵州特色现代化产业体系,夯实高质量发展和现代化建设的物质技术根基
坚持把发展经济的着力点放在实体经济上,坚持智能化、绿色化、融合化方向,坚持大抓产业、大抓项目、大抓招商、大抓经营主体,优化提升数智产业、新型综合能源、新能源新材料、优势矿产资源精深加工、酱香白酒、先进装备制造“六大产业集群”,发展壮大纺织服装、生态食品、健康医药“三大特色产业”,统筹新旧动能转换,加快传统产业转型升级,积极发展战略性新兴产业,促进服务业优质高效发展,推动三次产业结构持续优化、深度融合发展,不断塑造发展新动能新优势。
第四章 推动数字经济做强做优引领支撑“数智贵州”建设
壮大提升数智产业集群,坚持算力、数据、应用、产业联动,促进实体经济与数字经济深度融合,推动经济社会数智化转型,加快数字经济发展创新区建设提能提质。
第一节 大力发展以智算为重点的算力产业
深入实施“东数西算”工程,加快建设全国一体化算力网络国家(贵州)枢纽节点。坚持存算一体、智算优先,提升计算力、存储力、运载力,加快多元异构算力协同发展,招引一批金融机构、互联网头部企业、央企、国家部委等算力设施落地贵州,支持在建智算中心上卡上量,打造全国领先的国产化智算集群。强化算网协同,优化算力网络质量,加快建设跨区域、多层次算力高速直连网络,打造高速泛在、安全可靠的算力传输网络。开展全国一体化算力网算力监测调度试点工作,完善算力调度体系,推动算力设施、资源、业务、应用互联互通。强化算电协同,探索建立算电联动建设、协同运行机制,建设贵安绿电直连试点项目,提升贵安新建算力设施绿电使用占比,保障算力设施供电安全,为算力产业提供有力能源支撑。持续优化“贵州算力券”,降低企业用算成本,鼓励算力运营企业创新算力服务模式,打响“贵州算力”品牌。
第二节 大力发展以高质量数据集为重点的数据产业
持续推进国家数据要素综合试验区建设,深入开展“数据要素×”行动,加快数据要素市场化、价值化,推动数据供得出、流得动、用得好、保安全。以公共数据率先“下场”引领带动企业数据、个人数据价值加快释放。建设全省一体化公共数据资源底座,编制公共数据目录“一本账”,实现高频数据物理归集、中低频数据按需归集。深化“一数一源”数据治理,建设贵州省语料中心,打造公共、行业高质量数据集和语料。实施公共数据授权运营和数据市场培育攻坚行动,培育一批公共数据开发利用机构、应用场景,拓展具有市场价值的数据产品及服务。提升贵阳大数据交易所服务能级。发展壮大数据标注产业,围绕数据采集汇聚、计算存储、流通交易、开发利用、安全治理及基础设施建设等关键环节统筹数据产业布局,培优产业生态,积极争创国家数据产业集聚区、国家数据标注试点,加快打造数智产业园区。到2030年,打造200个以上高质量数据集、600个以上公共数据产品。
第三节 大力发展以行业大模型为重点的人工智能产业
强化应用场景主导和牵引作用,围绕科技、产业、消费、民生、治理、开放合作等领域深入实施“人工智能+”行动,打造人工智能(AI)智能体,推动产业全要素智能化发展。加快提升人工智能模型训练能力,建设基于多种通用大模型的训练平台,引进培育人工智能大模型服务商,推进行业大模型在酱酒、化工、能源、新材料、机械、冶金等产业的融合应用,形成一批典型应用场景,引领推动企业技术改造和设备更新。培育一批人工智能新秀型、成长型、专精特新和“人工智能+”标杆企业。加快建设人工智能公共服务平台和国产算力适配服务平台,推进国家人工智能训练场、省人工智能实验室等建设,布局省级人工智能应用推广中心,探索建设人工智能产业孵化中心,积极申建国家人工智能行业应用中试基地。到2030年,新一代智能终端、智能体等应用普及率达90%,打造1000个以上大模型应用场景。
第四节 大力发展以数智化为特色的电子信息产业
围绕重点领域系统推进电子信息制造业发展,构建特色鲜明的产业体系。加快实现新型电子元器件在性能、集成度与可靠性方面的整体提升,集聚发展高端电子元器件产业。积极发展汽车电子产业,实现从关键部件制造向系统级解决方案的提升。以“AI+泛显示”深度融合为核心,加快发展新型显示产业。大力发展人工智能服务器、智能计算设备等高端算力硬件制造业。探索发展融合民族与生态元素的智能穿戴、健康监测等智能终端产品。加快发展软件和信息技术服务产业,面向重点行业领域应用需求,研发应用软件、嵌入式软件、工业软件、基础软件等产品,积极开发工业互联网、物联网、区块链等技术平台,做大云计算业态,发展云存储、云分发等服务,带动算力产业链发展。到2030年,数智产业集群产值达5000亿元。
第五节 推动经济社会数智化转型
围绕政用、民用、商用推动经济社会数智化转型,更好赋能千行百业、服务千家万户。以数字政府、数字社会建设推进社会治理转型,强化云、网、平台等共性支撑,统筹推动市(州)中心城市建设“城市大脑”,构建省市县三级城市运行智能中枢体系,积极申建全域数字化转型城市,提高智慧城市建设水平。围绕政务服务、智慧监管、城市治理等多部门协同应用场景,深化“贵人智办”AI助手等应用。以生活数字化、公共服务数字化推进生活服务转型,打造一批数字生活服务新业态、新模式,提升民生领域数智化服务水平。以实体经济和数字经济深度融合推进产业转型升级,鼓励龙头企业面向本行业中小企业提供“小轻快准”产品和服务,提高行业整体数智化水平。加快建设贵阳国家中小企业数字化转型城市试点。建设完善农业产业赋能平台,加快数字乡村建设。加快省旅游数智互联平台建设,推广应用“黄小西”智能体,实现景区、交通、住宿、餐饮等资源互联互通。到2030年,两化融合发展水平提升至68。
专栏2 数智产业集群重点工程
算力产业。推进贵安新区华为、美的、南网、贵安智驾云算力池、三大运营商等算力设施和全国一体化算力网络国家(贵州)主枢纽中心项目建设,推进高速直连网络建设。
数据产业。推进贵安新区西南特色中药民族药高质量数据集、贵阳市山地农作物病虫草害多模态数据集和贵阳贵安多模态数据智能标注技术研发应用、新蒲新区AI智能文件柜产业园等项目建设,加快贵阳市可信数据空间关键技术创新与应用、实景三维基础平台等项目建设。
人工智能产业。推进贵安新区深贵人工智能产业园等项目建设,加快酱酒、煤矿、化工、纺织服装、新材料、有色金属、电力、农业、旅游、金融、城市运营、交通、气象、教育、山火预警等行业大模型建设应用。
电子信息产业。推进贵阳贵安电子元器件产业园、贵安新区光电显示产业集群等项目建设。
经济社会数智化转型。推进贵州数字创意产业园、黔东南州“村BA”“村超”数据赋能和镇远古城景区数字化改造提升等项目建设。推动实施文旅数字化创新工程。
第五章 推动新能源产业做强做优引领支撑新型能源体系建设
深入落实能源安全新战略,增加能源总量,优化能源结构,优化先进煤电布局,加强清洁能源开发利用,推动能源多元化发展,健全能源产供储销体系,加快新能源新材料等战略性新兴产业集群发展,构建清洁低碳、安全高效的新型能源体系。
第一节 巩固提升新型综合能源产业集群
优化全省煤矿布局,推进煤矿资源整合和绿色智能开采,加快煤炭产业结构战略性调整,深入推进“六个一批”分类处置,建设西南地区煤炭保供中心。推动大中型煤矿开发,有序推进露天煤矿建设,加快培育和释放煤炭优质产能。推动煤矿智能化建设,提升洗选质效,推进煤炭深度提质和分质分级利用。提升煤炭储配能力,建设煤炭现代物流体系。推进煤电“上大压小”,规划建设先进煤电机组,在有效衔接“三改联动”工作基础上,统筹推进新一代煤电改造升级,推动“人工智能+火电”融合应用。合理规划新能源发展布局,推进新能源规模化集成创新,推动风光水火储多能互补一体化发展。加快推进大型风电、光伏新能源项目建设,加强分布式能源就地开发利用,积极探索低风速发电,推动“人工智能+新能源”典型场景应用。有序推进抽水蓄能、新型储能、绿电直连项目建设。因地制宜布局发展氢能,加强氢能“制储运加用”全链条发展。坚持“源网荷储”一体化,推动虚拟电厂发展,深入挖掘负荷侧调节资源。完善电力中长期和现货市场交易,推动区域辅助服务市场建设。加快非常规天然气勘探开发及气源上载通道布局建设,推动毕水兴煤层气产业化基地、遵义页岩气示范区增储上产,打造织金、盘州等煤层气重点建产区和黔北、黔东南页岩气重点建产区,提高非常规天然气自给率。统筹天然气调峰储备能力集中布局建设,推动建设习水—遵义、黔东南州等一批储气调峰站,提升天然气保供能力。到2030年,原煤产量达2.2亿吨,储煤基地静态储备能力达500万吨,可供调出能力达3500万吨左右,电力装机规模达1.4亿千瓦,新能源装机规模突破6500万千瓦、占发电总装机容量比重达45%以上,非常规天然气年产量达30亿立方米,储气能力不低于3亿立方米,新型综合能源产业集群产值达5000亿元。
专栏3 新型综合能源产业集群重点工程
综合能源。建成六盘水市水城区“煤—焦—化—电”循环经济基地,推进建设毕节、黔西南、黔南、安顺4个千万千瓦级综合能源基地项目,建成盘州市、黔西市、威宁县、金沙县、织金县、普安县、安龙县、播州区、普定县共18个露天煤矿开采、煤矿技改扩能、煤矿瓦斯抽采治理等项目。建成一批风力发电、光伏发电项目。规划建设贵安新区绿电直连等项目。
煤电。建成大方县(2×660MW)超超临界燃煤发电、金沙县茶园电厂二期“等容量替代”(1×660MW)煤电、金沙县柳塘(2×660MW)煤电、七星关区(2×660MW)超超临界燃煤发电、贵州能源普定电厂(2×660MW)超超临界燃煤发电等项目。规划研究兴义电厂二期先进煤电机组项目。
抽水蓄能。加快推进贵阳抽水蓄能电站、黔南抽水蓄能电站、福泉坪上抽水蓄能电站建设,稳妥有序推进水城野龙拢抽水蓄能电站、关岭下坝抽水蓄能电站、桐梓大梁岗抽水蓄能电站、黔西新仁抽水蓄能电站、晴隆莲城抽水蓄能电站建设。
页岩气、煤层气。建成道真县页岩气勘探开发、习水县页岩气勘探开发、正安县安场向斜采矿权内新增部署方案、盘州市土城深部区块煤层气勘探开发、丹寨县页岩气勘探开发、岑巩县页岩气勘探开发、黔西市向斜西翼区块煤层气勘探开发、织金县区块煤层气勘查等项目。
第二节 加快壮大新能源新材料产业集群
全面推进“电动贵州”提档提速,推动“动力电池+储能电池”双赛道布局,强化“矿产原料+回收利用”双路径推进,以高性能电池标准引领产品迭代升级。优化“一核两区”产业布局,健全新能源电池及材料产业研发、生产、回收利用体系,锚定磷酸铁锂电池主攻方向,进一步巩固提升磷系、锰系两大电池材料体系产业竞争力,补齐锂盐、隔膜等材料短板,积极布局固态电池等新型电池及材料,大力发展电池循环综合利用产业。以应用端带动产品端提质扩容,坚持“乘用车+商用车”并重,推动新能源汽车全产业链贯通发展,大力发展智能网联汽车。培育发展新能源装备制造及其配套产业,提升电机电控等关键零部件及特种钢材、铝合金等关键材料就近配套能力。加快电动重卡、电动公交、电动轻型货车等规模化生产及应用,推进交通、矿山、燃煤电厂等重要节点及居民社区充(换)电设施布局建设。科学规划布局一批储能电站,支持电池生产企业积极开拓省外储能市场。聚焦新能源电池、航空航天等产业发展需求,重点在能源、化工、有色、冶金等领域发展高端新材料产业。到2030年,电池产能达100GWh,建成公共充(换)电基础设施6万个,新能源新材料产业集群产值达3000亿元。
专栏4 新能源新材料产业集群重点工程
新能源电池。推进贵阳市弗迪二期年产15GWh动力电池、贵安新区宁德时代动力及储能电池生产基地、贵安新区琥崧半固态电池生产线、钟山区新能源固态电池生产物流基地等项目建设。
新能源电池材料。推进开阳县45万吨/年磷酸铁锂前驱体、开阳县中伟磷酸铁锂一体化产业园、息烽县磷系电池材料前驱体及电解液生产、贵安新区年产20万吨高性能磷酸铁锂正极材料、遵义市钒液流储能全产业链、大龙开发区年产25万吨锂离子电池正极材料产业园、福泉市年产4万吨镍钴锰三元前驱体、福泉市年产25万吨高压实密度磷酸铁锂、兴义市纳米级磷酸铁锂正极材料、安龙县锂离子电池正极材料生产线等项目建设。加快建设瓮安县矿化一体新能源电池材料循环产业、六枝特区年产50万吨磷酸铁锂正极材料产业基地等项目。
电池回收。建成大龙开发区红星废旧锂电池再生利用生产线、兴义市年产14万吨锂离子电池正负极材料回收再利用制造基地等项目。
先进有色金属材料。推进汇川区先进金属材料制造中试能力建设、遵义市钛产业链生产、兴仁市年产25万吨铜镁铝铝基电子电池新材料、大龙开发区镍金属等绿色智能精炼等项目建设。
先进化工材料。推进镇宁县年产1.6万吨聚醚醚酮(PEEK)及前驱体等项目建设。
高性能纤维及复合材料。推进赤水市竹原纤维新材料制造、绥阳县高性能纤维复合材料产业化等项目建设。
先进半导体材料和新型显示材料。推进白云区年产5000吨集成电路用高纯电子化学品等项目建设。
第六章 加快传统产业转型升级
充分发挥资源禀赋与产业优势,优化产业布局,强化数智绿色技术赋能,实施制造业重点产业链高质量发展行动,化解产业结构性矛盾,加快推动重点产业提质升级。
第一节 拓展壮大优势矿产资源精深加工产业集群
深化精确探矿,强化找矿力量组织和政策支持,加强磷、铝土、锰、金、煤层气、页岩气、萤石、重晶石等战略性矿产资源攻深找盲。深化精准配矿,完善探产供储销统筹和衔接体系。深化精细开矿,推进深部矿、共伴生矿、低品位矿和尾矿综合开采利用。深化精深用矿,推动磷化工、铝加工、煤化工、氟化工、锰系材料产业深度耦合、一体发展,加快钛、钡、硅等产业向下游延伸。推动资源勘查、配置、开采、利用实现突破,构建“链主+链条”产业发展模式,推动向深加工、高精尖领域提升转化。加强终端产品研发生产,大力发展电子级磷酸盐、磷基生物材料等精细磷化工,加快发展聚酯类材料等新型煤化工,加力发展电子级氢氟酸、含氟新材料、高纯钡盐、钡铁氧体磁性材料等特色氟钡化工。推动橡胶产品结构调整,重点发展特种轮胎、专用轮胎、氟硅橡胶等产品。打造铝合金、钛合金、高温合金、永磁钴铁合金等合金材料循环利用基地。大力发展铝箔、铝线(管)、高强度铝合金、汽车轻量化材料和铝基非金属材料等精深加工产品。加快锰基材料向新能源电池、中高端锰合金制品等拓展延伸。积极发展高纯海绵钛、钛合金、钛锻件和元器件等钛及钛合金关键材料。推动硅基碳基新材料产业链向低磷低碳硅锰合金、高硅锰合金、高纯硅铁、硅铝钡、硅钙钡、硅钙铝、硅碳负极、石墨烯等中高端延伸。健全稀有矿产资源战略储备体系,引进优强企业开发钛、铜、锂等资源与既有资源型产业耦合发展,加强铅、锌、镓、锗等终端产品研发生产。加快钢铁、有色、化工、建材等行业工艺设备更新,实施行业全产业链提质增效行动。到2030年,优势矿产资源精深加工产业集群产值达8000亿元。
专栏5 优势矿产资源精深加工产业集群重点工程
新一轮找矿突破战略行动。聚焦煤、磷、铝、锰等优势矿种,铅和锌、重晶石和萤石、金+玉、矿泉水和地热水、钙质岩类、硅质岩类等特色矿种,以及煤层气、页岩气等战略性矿种实施“461工程”,新圈定找矿靶区20处以上。
煤化工。加快建设盘州市煤焦化循环经济、盘州市煤气化精深加工、瓮安县煤焦化一体化、永荣集团六盘水煤基新材料产业基地、六枝特区煤基精细化工产品生产等项目。
磷及磷化工。建成毕节市磷煤化工一体化、开阳县年产10万吨氢氧化钾及精细磷化工、开阳县磷氟新材料矿化一体化、开阳县“磷硫钛铜铁锂氟”耦合循环一体化、永荣集团贵州磷氟煤产业基地、江山—瓮福新材料及电子化学品建设项目、瓮安县年产33万吨硝酸盐和30万吨精细食品磷酸盐及其配套产品、福泉市年产30万吨净化磷酸等项目。建成贵阳市年产500万吨磷矿采选、开阳县新场磷矿采选等项目。
铝及铝加工。建成清镇市矿铝一体化、遵义市铝产业建设、播州区年产12万吨绿色低碳高性能铝合金棒材暨6万吨新能源高端工业铝型材、水城区铝基新材料绿色循环产业园、水城经开区铝精深加工产业、水城区年产20万吨热轧高精度铝合金扁锭、水城区年产30万吨预焙阳极项目、盘州市铝业再生铝生产、德江县年产10万吨铝棒和年产5万吨铝型材新材料生产基地、炉碧经济开发区铝及铝加工产业园、丹寨县年产20万吨再生铝及再生资源综合利用、义龙新区年产33万吨铝合金板带材加工项目(二期)等项目。建成瓮安县上庆铝土矿开采等项目。加快建设道真县铝土矿开采及选配矿和综合开发利用等项目。
特色化工。建成播州区年产30万吨矾土基均质料、织金县年冶炼40万吨镍多金属矿及下游镍钼基高温耐蚀先进材料一体化、赫章县铅锌采选冶及精深加工一体化、万山区锰矿资源富矿精开综合提质升级、松桃县锰资源及锰系新材料全产业链、兴仁市年产6万吨高纯锰、安龙县年产10万吨烧碱、望谟县钙基新材料产业园、福泉市“矿化材一体”、岑巩县年产3万吨锑系列产品技改升级等项目。建成一批金、钛、萤石、重晶石、硅石等采选及加工项目。加快建设务川县氟钡化工新材料等项目。
第二节 巩固提升酱香白酒产业集群
壮大优强企业舰队,深化“赤水河谷 中国酱香”产区品牌建设,巩固全国重要的白酒生产基地领先地位,打造具有全球影响力的历史经典产业集群。统筹优质酿造资源向重点产区、企业倾斜,形成“酱香引领、多香并举、布局科学、协同高效”的产业发展格局。支持企业围绕供需适配,打造优势大单品系列,立足个性化、时尚化、健康化消费趋势合理开发特色产品。推进白酒产业结构调整,实施重点酒企改造提升工程,加强白酒基础研究和关键技术攻关,加快人才接续培养,推动产业链上下游整体智能化改造数字化转型,深化绿色升级改造,推进酒糟等酿酒副产物高值化利用,探索构建产业绿色低碳循环体系,推动具有代表性的地方名酒提质增效。强化酒用高粱种质资源保护和标准化、规范化、规模化种植。持续开展“酒+”行动,支持酒与产业多元融合发展,打造酒文旅全链条生态。优化调整白酒营销策略,丰富多元消费场景,拓展“卖酒向卖生活方式转变”路径,更好适应市场需求,提升国内市场占有率。实施“黔酒出海”专项行动,大力开拓国际市场。到2030年,酱香白酒产业集群产值达3000亿元。
专栏6 酱香白酒产业集群重点工程
重点酒企改造提升。建成茅台酒、习酒系列技改扩建等项目,支持具有代表性的地方名酒企业提升优质产能、完成技术改造。
白酒消费创新发展。培育建设一批特色酒庄、美食美酒街区、酒旅融合景区、白酒体验店。
第三节 做强做大先进装备制造产业集群
以服务国家战略为牵引,创新发展航空、航天、电子等优势产业。做强贵州航空产业城,发展壮大整机龙头企业,承研承制新型整机装备、关键分系统及重要大部件产品,推动国产大飞机配套产业在黔延伸布局,全面融入“国之重器”产业链供应链体系。积极发展新型航空器、航空机载系统及零部件、新材料等产业。积极布局商业航天产业,培育发展卫星、火箭等配套产业链及地面装备。加快发展特色装备制造业,重点引进关键配套企业,提升发展电力装备和工程能矿装备,积极发展观光车、房车、电动船舶等文体康旅装备,加快发展山地特色农机、节能环保、物流仓储等装备。培育发展机器人、增材制造、智能检测等装备制造产业。到2030年,先进装备制造产业集群产值达3000亿元。
专栏7 先进装备制造产业集群重点工程
航空航天装备制造。建成贵州民机装备制造产业园、贵州航空产业城航空装备维修保障基地、贵阳航空基础结构研发制造产业基地、贵安新区航空航天产业园、安顺新安航空制动产业园、安顺航空产业共性技术孵化中心、黎阳航空发动机产业生态圈、梅岭电源动力能源科技产业园、安大航空锻造产业园、安吉精铸航空产业园等项目。建成安顺两机创擎产业园、安顺亿航智能航空器生产组装制造基地、黄平县低空经济产业创新基地等项目。
智能制造。建成贵安新区智能终端产业园二期、贵安新区智能装备制造、贵安新区机器人整机制造生产基地、贵安新区航空航天绿色装备智能制造产业园、碧江区年产10000台人形机器人、汇川区电梯自动化生产、绥阳县新能源智能电力装备智能制造产业园等项目。
特色装备制造。建成贵阳市山地特色农机研发制造基地、贵安新区新型纳米材料加工与涂层设备制造、遵义市新能源汽车电机核心零部件、遵义市特种铝合金及巴斯巴产业园、遵义市新型功能化气凝胶复合材料产业化及应用、六盘水市高新区黑拉嘎智能装备制造、钟山区矿用机械生产加工、盘州市复杂煤层煤机装备制造、丹寨县300套/年风机叶片、龙里县风电装备制造等项目。
第四节 壮大提升特色轻工产业
加快纺织面料、成品服饰等纺织服装产业发展,围绕纺织服装原料端、材料端、产品端,积极承接产业梯度转移,重点发展服装、鞋帽、箱包等纺织面料、成品设计及生产制造,着力补齐印染等环节短板;实施纺织服装“三品”行动,推动产业提质升级;实施绿色轻纺发展工程,推进植物染、无水印染、蜡染等技术应用推广。做优做特做强生态食品产业,大力发展刺梨、酸汤、辣椒等特色优势产业,鼓励发展功能性食品和新资源食品,加快发展精制茶、抹茶产业,大力发展蓝莓、罗汉果、猕猴桃、百香果等特色果蔬饮料,积极发展天然饮用水产业,稳步发展粮油、肉制品等农副食品加工业,加快打造传统优势食品产区和地方特色食品产业,扩大提升贵州生态食品知名品牌市场影响力。以中药民族药、生物制品等为重点培优建强健康医药产业,大力推动中药材精深加工,做强做优“贵药”品牌,申建国家中医药传承创新发展试验区;壮大生物制药和医疗器械产业,支持天麻、石斛、黄精、薏仁等“药食同源”重点产品提质增效。大力发展特色工艺品,重点发展贵银、贵绣、贵织、漆器等民族工艺品及民族服饰、织锦等非遗衍生产品,加快发展正安吉他、玉屏箫笛等乐器制造。稳定发展卷烟工业,优化卷烟产品结构,持续巩固提升“贵烟”品牌竞争力。到2030年,纺织服装产业产值达350亿元,生态食品产业产值迈上千亿级台阶,健康医药产业产值达500亿元。
专栏8 特色轻工产业重点工程
纺织服装。建成毕节市纺织服装全产业链、毕节高新区日漂染384万米面料建设、毕节高新区针织及喷水织布生产、大方县羽绒服生产、纳雍县年产2亿双袜子生产、七星关区手套制品生产、息烽县绿色纺织印染、六枝特区绿色纺织染整制造、盘州市盘北工业纺织产业园、碧江区纺织产业园、三穗县纺织服装产业基地、安龙县400吨/日纺织面料精深加工、都匀5.0新零售供应链基地建设等项目,规划建设贵安新区纺织产业园等项目。
特色食品。建成六盘水市刺梨精深加工产业园、盘州市特色农产品精深加工产业园、六盘水市黔萃生物科技产业创新、花溪区牛肉粉特色食品产业基地、凤冈县新茶饮、西秀区生态特色食品产业园、赫章县核桃天麻加工、大方县豆杆生产加工、江口县抹茶食品产业园、龙里县刺梨全产业链综合开发、望谟县板栗深加工、麻江县蓝莓全产业链、凯里市酸汤全产业链等项目。加快建设粤黔农产品(食品)加工创新产业园等项目。
健康医药。推进贵阳市华东医药中药生产基地、贵阳市中医药和医疗器械产业园、贵阳市生物血液制品生产基地和道真县医药大健康、遵义高新区健康医药产业聚集区、六枝特区医药中间体精细化工产品生产、盘州市光伏支架五金产品及医药中间体生产、毕节市道地中药材科创产业园、金沙县生物制品医疗器械生产、金沙县医药包装生产、安顺市新医药大健康产业园、铜仁市武陵山中医药健康产业园、黔南州瑞和大健康医药产业园、兴义市新型多肽药物研发与生产基地、凯里市生物医药产业基地等项目建设。
第七章 培育壮大新兴产业和前瞻布局未来产业
围绕科技变革和未来产业发展趋势,加快发展战略性新兴产业,实施未来产业培育工程,完善产业生态,推动新技术新产品新场景大规模应用,培育发展新质生产力。
第一节 稳妥有序发展低空经济
坚持管得住才能放得开,坚持改革推动、因地制宜、应用牵引、融合发展,发挥贵州山地地形及气象特色、航空航天产业基础、算力枢纽与大数据资源等比较优势,推动低空经济健康有序发展。深化低空空域管理改革,推动低空空域资源释放与安全高效利用。加强低空安全监管和服务保障能力建设,建设省级低空智能网联系统,推动低空起降基础设施建设,科学开展公共航路划设及配套设施设备建设。支持贵阳贵安、安顺等有条件地区大力发展低空制造业,推动低空制造相关技术转化,引培一批低空龙头企业、创新型企业,积极构建低空动力电池及材料、低空材料及零部件配套、整机低空制造产业链条。有序拓展低空应用场景,积极推广低空农林、低空巡检等生产作业应用,发展低空应急监测和救援、低空医疗救护等公共服务应用,推动“低空+高速公路”“低空+山地文旅体”“低空+山地物流”“低空+公共服务”等特色应用场景实现突破。布局一批省级创新平台,加快培养低空人才,加强低空金融服务支持,推动低空经济开放合作。
第二节 前瞻布局发展未来产业
建立未来产业投入增长和风险分担机制,重点支持引领产业变革的颠覆性技术突破,促进产业、技术交叉融合发展,建设一批未来产业孵化器,实施新技术新产品新场景大规模应用示范行动。培育壮大未来制造产业,突破智能控制、智能传感等关键核心技术,依托新能源汽车产业基础和智驾龙头企业发展智能驾驶,聚焦教育教学、井下煤矿、山地农业等垂直场景积极发展具身智能,加快发展机器人产业,推动工业互联网、工业元宇宙融合应用。以虚拟现实(VR)、增强现实(AR)场景应用为基础推动可视穿戴设备、智能家居等领域发展。前瞻布局未来健康产业,培育发展生物制造,加快细胞和基因技术、合成生物、生物育种等前沿技术产业化,研发融合数字孪生、脑机交互等先进技术的高端医疗装备和健康用品。加快布局未来能源产业,推进可控核聚变装备及材料等产业发展。加快发展高端合金、高性能纤维及复合材料,适度超前布局高性能碳纤维等关键战略材料产业和超导材料等前沿新材料产业,并积极推进创新应用。积极布局下一代移动通信、卫星互联网、卫星物联网、量子信息等未来信息产业。聚焦空天领域,大力发展以服务载人航天、北斗卫星等国家重大科技工程为重点的未来空间配套产业。
第八章 做精做优现代山地特色高效农业
坚持农民主体地位,遵循自然规律、市场规律,坚持“抓两头带中间”,坚持产量产能、生产生态、增产增收一起抓,统筹发展科技农业、绿色农业、质量农业、品牌农业,加快建设现代山地特色高效农业强省。
第一节 提升粮食等重要农产品供给保障能力
全面落实耕地保护和粮食安全党政同责,严守耕地保护红线,严格落实耕地占补平衡,优化耕地布局,有效减少耕地碎片化,实施酸化耕地治理,提升耕地质量。强化高标准农田建设布局和验收管护,加快把具备条件的永久基本农田建成高标准农田。深入实施新一轮粮食产能提升行动支撑性重大工程,推动粮食生产“藏粮于地、藏粮于技”,促进良田良种良机良法集成增效,提高抗灾夺丰收能力,增强粮食生产韧性,夯实粮食安全根基,确保粮食播种面积稳定在4157万亩以上。高质量建设贵州西南粮食城等粮食安全区域保障中心,加强粮食购销和储备管理,全省地方政府储备粮油规模可保障全省半年左右市场供应量。压实“菜篮子”市长负责制,加快补齐冬春蔬菜季节性供应短板,建设全国南方重要的夏秋蔬菜基地,蔬菜种植面积稳定在1800万亩以上。稳定生猪基础产能,推进肉牛产业提质增效,加快家禽产业发展,差异化发展特色奶业,提升肉、蛋、奶等重要畜产品保供水平。加强重大动植物疫病防控。加强和改善“米袋子”“菜篮子”等重要民生商品价格调控机制,确保市场供应和价格总体平稳。
第二节 发展壮大农业特色优势产业
重点发展茶叶、辣椒、肉牛等特色优势产业,推动中药材、食用菌、刺梨、油茶、竹和酸汤等产业提档升级,培育具有持久市场竞争力的9条特色产业链。聚焦品种、品质、品牌和标准化生产,加快推进农业地方标准升级修订和推广应用,推进县域农业特色主导产业差异化发展,持续提升农产品精深加工能力,推动农业“接二连三”。改造升级一批生猪屠宰场,建设一批区域性肉牛屠宰企业,配套分割车间,建设一批净菜原料加工基地。健全农产品溯源体系。实施“贵”字号农业品牌培育行动,聚力壮大14个全国农业精品品牌,实施重点产区精品化升级工程,打造“头部精品+中坚名品+特色单品”品牌方阵,把农业建成现代化大产业。到2030年,农林牧渔业总产值突破6000亿元。农产品加工业与农业总产值比达2∶1。
第三节 大力发展智慧农业和现代设施农业
持续完善省级产业数联网平台,加快建设国家数字农业创新应用基地,实施智慧农业重点领域应用拓展行动,培育一批智慧农、林、牧、渔场。深入实施设施农业现代化提升行动,分级分类改造升级设施农业基地,培育设施农业经营主体,鼓励社会主体补齐设施短板,支持设施种植、畜牧、渔业,以及冷链物流、粮食烘干等发展。加强现代农事综合服务中心建设,推广耕种管收、烘加销集成和全链条、一站式服务,完善便捷高效的农业社会化服务体系。强化农业科技支撑,着眼重点粮食作物和特色作物推动育种攻关,强化种质资源保护、鉴定和利用。深入推动现代农业产业技术体系与基层农技推广体系融合发展,建设一批农业科技试验示范基地。提升科技特派员制度实施质效,实现涉农乡镇服务全覆盖。加快山地适用农机装备研发制造应用,农作物耕种收综合机械化率达68%左右。
第四节 健全现代农业经营体系
发展农业适度规模经营,培育壮大新型农业经营主体,优化“国有平台+专业经营主体+村集体经济(合作社)+家庭农场(种养农户)”经营组织,提高农业集约化、专业化、组织化水平。聚焦现有龙头和农业主导产业,从种业、生产、加工、流通、品牌、市场等方面加强与院士专家和科研院所合作,开展科技攻关,打造一批“链主”企业,带动小农户和现代农业发展有机衔接。建立龙头企业培育库,培育一批农业生产、农业生产性服务、农产品流通和农产品加工龙头企业。到2030年,新培育省级以上龙头企业200家。遴选成长性好、创新能力强的科技企业作为重点培育对象,培育壮大农业科技领军企业。健全农产品销售网络和冷链物流体系,加大产销对接力度,积极发展农村电商等新业态,打造粤港澳大湾区优质农产品直供基地。
第五节 因地制宜发展林业产业和林下经济
深入实施林业产业提质增效行动,培育打造竹、油茶等百亿级特色林业产业集群。开展国家储备林建设,大力培育乡土树种、珍贵树种,加快发展大径级用材林、工业原料林。推进特色经济林扩面提质,提高种植基地生产能力和质量效益,做优做强特色果品、木本粮油、木本药材、木本调料、林源香料等产业。加快推进林业资源开发利用,推进林业“三剩物”、废弃木质材料等资源化利用。大力发展林药、林菌、林蜂、林禽等林下产业,建设一批规模化、标准化林下经济基地。到2030年,林下经济经营和利用林地面积达3600万亩以上。
专栏9 现代山地特色高效农业重点工程
高标准农田建设。新建高标准农田425万亩以上、改造提升255万亩以上。
种业振兴行动。加快建设贵州南繁综合服务平台,育成自主知识产权农作物新品种200个以上。打造以岑巩县为核心的黔东水稻制种产业集群。谋划建设贵阳山地农业种业科技创新基地(崖州湾贵阳基地)。
肉牛。支持关岭、思南、凤冈等地建成省级保种场、育种场6个,建成省级种公牛站1个。
茶叶。茶园面积稳定在700万亩左右,茶叶综合产值突破1200亿元。
辣椒。提升国家级遵义辣椒市场功能,打造全国辣椒贸易中心。
食用菌。建强国家食用菌种质资源库(贵州),推广“集中制棒、分散出菇”模式,扩大中高海拔区域夏菇和“稻菌”“林菌”规模。
中药材。围绕天麻、淫羊藿等道地药材品种培育优势单品,建设GAP标准化基地30个以上,培育2—5个百亿级单品,综合产值达800亿元。
竹。扩大“以竹代塑”产品线,建成赤水市、黎平县等竹产业园。
油茶。研发茶油二酯油等保健产品,建成册亨县10万亩、黎平县3.8万亩、三穗县2.7万亩高标准油茶复合型一体化基地。
刺梨。统筹财政衔接资金、东西部协作等资金,支持六盘水、安顺、毕节、黔南等市(州)刺梨产业优良品种种植推广、中低产基地改造、配套基础设施建设等,完成25万亩刺梨种植基地提质增效。
粮油储备。建成9个储备粮油仓储物流设施。
第九章 提质打造现代旅游业体系
聚焦资源、客源、服务三大要素,深入实施旅游产业化“四大行动”,坚持以文塑旅、以旅彰文、以体促旅,深化“旅游+”多业态融合发展,加快打造高品质旅游目的地,建设多彩贵州旅游强省。
第一节 建强旅游资源支撑体系
加快打造旅游产品体系,围绕实现旅游淡季不淡、旺季更旺,强化高品质旅游产品供给,丰富拓展度假康养、避暑旅居、研学游、亲子游等新产品新业态,打造全国旅居康养目的地、具有全球影响力的山地体育旅游目的地和山地户外运动目的地。实施重点景区品质提升行动,推动“黄小西吃晚饭”和赤水河谷等提质升级,打造知名旅游景区和旅游度假区。积极推进重点景区创建国家5A级旅游景区,积极申建一批国家旅游风景道。支持贵阳、遵义、安顺及兴义、荔波等打造一流旅游城市,因地制宜培育一批旅游名县、旅游名镇、旅游名寨。以满足游客个性化、高品质需求为导向,突破传统观光模式,加快打造一批国际旅游“文化沉浸、生态康养、科技互动、业态融合”的多元化旅游深度体验场景。加强传统景区场景营造、方式改造和内容创造,打造更多体验式、沉浸式场景。围绕文物古迹、历史文化街区、传统村落、厂矿遗址等打造一批“原字号”新场景。推动非遗与现代艺术、时尚品牌跨界合作,建设非遗定制艺术街,打造一批体验式旅游购物场所。针对不同细分市场,开发一批专业性强、附加值高、目标客群清晰的小众旅游体验项目。到2030年,全省国家3A级及以上旅游景区新增40个。
专栏10 旅游资源体系建设重点工程
旅游城市建设。重点推动贵阳、遵义、安顺、兴义、荔波建设一流旅游城市。支持毕节、六盘水、铜仁、凯里、都匀等培育一流旅游城市。推动实施全省旅游目的地城市旅游公共服务质量提升工程。
旅游名县培育。推动贵阳市花溪区、修文县,遵义市赤水市、绥阳县,毕节市大方县、织金县,安顺市西秀区、平坝区、关岭县、镇宁县,六盘水市盘州市、水城区,铜仁市江口县、石阡县、印江县,黔东南州雷山县、镇远县、榕江县、从江县、丹寨县、台江县、黎平县、施秉县,黔南州龙里县、平塘县,黔西南州安龙县、贞丰县、晴隆县培育旅游名县。
知名旅游景区提升。实施国家5A级旅游景区提质增效工程。推动西江千户苗寨、遵义会议会址、“中国天眼”、绥阳双河洞、黎平肇兴、花江峡谷大桥桥旅融合旅游区等景区提质升级。建成安顺市龙宫旅游产业提质、镇远古城5A景区业态提升、荔波旅游景区综合建设、兴义市万峰林旅游景区提升、兴义市马岭河峡谷、盘州市乌蒙大草原创国家5A景区提升、贵阳市黔灵山公园配套服务设施、毕节市九洞天枪杆岩景区旅游基础设施、铜仁市梵净山旅游配套基础设施等项目。
知名旅游度假区提升。丰富遵义市赤水河谷、六盘水市野玉海国家级旅游度假区产品业态。推进花溪区十里河滩旅游度假区、播州区乌江寨旅游度假区、梵净山西线生态国际旅游综合度假区、江口县太平河旅游度假区、龙里县中铁国际生态旅游度假区、兴义市云屯生态旅游度假区等提质增效。
国际旅游精品线路打造。推出阳明问道、世界名酒名茶品鉴、屯堡文化体验、原生态民族文化体验、山地户外运动、桥旅融合多元体验等旅游线路。
第二节 提升客源市场体系
大力开拓旅游市场,健全旅游营销网络,持续落实“引客入黔”奖励政策。加大贵州旅游全球性宣传与推广力度,创新办好省旅游产业发展大会、国际山地旅游暨户外运动大会,持续提升“山地公园省·多彩贵州风”品牌的辨识度、知名度、美誉度。实施境外客源拓展行动,创新推出国际旅游精品线路,加强与国际旅游组织、境外旅游机构和国内重点客源地、知名涉旅网络平台合作,发挥国际山地旅游联盟作用,开拓全球性客源市场,巩固港澳台基础市场,深挖新马泰、印尼和越南五国入境客源,积极拓展“一带一路”中亚国家以及日韩欧美等客源,力争入境游客在2025年基础上翻一番。巩固提升国内旅游市场,聚焦川渝地区、珠三角、长三角、京津冀等重要客源市场开展推介,强化旅游宣传营销省域统筹,加强区域文化旅游交流合作。“十五五”期间,接待国内外游客年均增长6%以上。
第三节 完善旅游服务体系
围绕“吃住行游购娱”完善配套基础设施、提升服务品质,提高入境旅游便利化国际化水平。培育黔味特色餐饮品牌,建设一批贵州特色美食街区。提升酒店服务品质,构建休闲度假酒店集群,打造“多彩山居·醉美心宿”民宿公共品牌。推动旅游交通联程联运,优化“支支串飞”“小车小团”产品体系,完善“快旅慢游”体系。构建贵州特色旅游商品设计、生产、销售体系,推动重点景区、交通场站、重点街区商圈等“随意一站驻览,尽购贵州好物”。丰富文娱业态、文化活动、夜间消费等特色娱乐服务。大力发展智慧旅游,深化“黄小西”文旅IP建设,优化“一码游贵州”平台服务功能。引育优强旅游经营主体,支持旅游资源区域一体化开发运营,盘活存量资产,到2030年,星级旅游饭店达440家,等级民宿800家左右。强化旅游市场秩序维护和安全监管,深入开展“多彩贵州满意旅游痛客行”等活动,完善游客体验感满意度监测反馈优化机制。“十五五”期间,旅游总花费年均增长7%以上,旅游及相关产业增加值年均增长7%左右。
第四节 加快推进“旅游+”融合发展
深化文旅融合,丰富新型文旅业态,深挖提炼旅游资源人文要素,提升场景“文化味”,扩大文旅互动引流效应,推出体验型文旅融合产品,打造“跟着民俗游贵州”“跟着音乐游贵州”“跟着赛事游贵州”“跟着影视游贵州”等多彩贵州文旅新品牌,大力发展非遗经济,打造特色非遗村寨、街区。做特体旅融合,推动赛事经济发展,围绕山地资源优势大力发展攀岩、登山、探洞、骑行、越野、蹦极、跳伞、漂流等山地户外运动项目,引进国际山地户外运动赛事,举办自主IP赛事,培育新兴体育旅游精品项目,推动“跟着赛事游贵州”,打造“赛动黔景”新品牌,全力建设黔西南州喀斯特等国家级高质量山地户外运动目的地。做精桥旅融合,重点支持花江峡谷大桥、平塘“天空之桥”、坝陵河大桥、鸭池河大桥等旅游区打造知名桥梁旅游新品牌。做强酒旅融合,发挥中国酱酒核心产区优势和优质酱酒引流作用,深挖酱酒文化底蕴,高质量打造酒旅融合项目,重点推动优质酱酒体验店、酒庄、美酒美食街区建设,提升酒旅融合景区品质。稳妥有序推进直升机、滑翔伞、动力伞、热气球与飞艇等飞行营地建设,新建或改造一批低空起降设施。
专栏11 文旅体融合发展重点工程
体旅融合建设。举办“村BA”“村超”“村马”“村舞”、中国万峰湖野钓大奖赛、贵州红·山水越野挑战赛、多彩贵州马拉松超级联赛、环贵州公园省国际公路自行车等体育赛事活动。
桥旅融合建设。推进贞丰县花江峡谷桥旅融合、黔西市鸭池河桥旅融合、龙里县桥旅融合等项目建设。
酒旅融合建设。提升遵义市茅台酒镇景区、习酒酒谷景区等文旅体基础设施建设,打造“赤水河谷 中国酱香”体育旅游精品线路,探索推出“探洞+攀岩+品酒”等融合产品。
第五节 大力发展旅居康养产业
充分发挥贵州自然生态、文化资源、气候条件等优势,大力发展旅居产业,培育形成健康生产力。做强做大避暑旅居,重点推出候鸟式养老型、休闲度假型、体验型多样化旅居产品,创新发展分时度假、避暑会员卡等轻消费模式。做优做特康养旅居,开发推出一批特色药膳药饮、现代医疗、中医药(民族医药)医疗和康养产品,探索医养结合新模式,推出个性化“森林康养”处方和“温泉理疗”服务,提升建设森林康养、温泉康养基地。做深做精人文旅居,聚焦长时段、深度化、体验式旅居需求,系统构建集风景观光、文化探寻、研学科考、田园体验、工程探秘于一体的特色人文旅居产品体系。做实做靓体育旅居,依托国际国内品牌赛事,建设赛前旅居训练营,开发赛后旅居产品,聚焦山地自行车、徒步、攀岩、皮划艇等优势户外项目,规划建设一批功能高度集成的户外运动主题旅居社区。培育旅居集群,发展城市旅居,因地制宜打造一批特色旅居地产项目;拓展乡村旅居,推出一批“整村运营”旅居乡村。打造“爽居贵州”IP,构建贵州旅居宣传矩阵,开展精准式宣传营销。到2030年,培育打造20个以上具有较高知名度和影响力的县域旅居目的地,贵州旅居的知名度和影响力进一步提高,旅居客群停留时间和人均花费显著提升,成为全国一流的旅居目的地。
专栏12 旅居康养产业布局及重大工程
一核。建设贵阳旅居中枢核心区,承担全域旅居交通集散、服务统筹、品牌运营三大核心功能。
一区。建设黔西南旅居先导区。充分发挥黔西南在山地旅居、阳光康养、户外运动等方面的先发优势,建设成为面向世界的旅居知名目的地。
三带。支持贵阳、遵义、安顺、六盘水、毕节等依托凉爽气候优势打造清凉避暑旅居带,支持黔西南、黔南、黔东南等依托暖冬气候优势打造贵南阳光旅居带,支持铜仁市等市(州)依托温泉、中医药、森林资源等打造康养疗愈旅居带。
多点。建设梵净山生态康养、黔中避暑和运动、黔东南多彩文化、赤水丹霞、黔南阳光康养、黔北茶旅融合、毕节花海康养、贵阳乌当森林康养、兴义万峰林田园康养等特色旅居康养发展区。
旅居康养产业工程。建成花溪区青岩古镇浪漫谷旅居康养、遵义市长征旅居康养综合体、钟山区凉都国际高端旅居度假社区、镇宁县平寨石画温泉康养社区、金沙县赤水河疗养基地、江口县梵净山中医康养基地、松桃县迓驾生态文化康旅园、肇兴侗寨民族文化康养艺术创作区、兴义市万峰林—万峰湖康养旅居等项目。培育打造100个以上旅居地产项目。
第十章 构建优质高效服务业新体系
实施服务业扩能提质行动,完善支持政策体系,培育壮大优质经营主体,围绕贵州特色现代化产业体系特别是“六大产业集群”“三大特色产业”需求,顺应产业转型、消费升级趋势,大力发展生产性服务业和生活性服务业,提高现代服务业与先进制造业、现代农业融合发展水平。
第一节 推动生产性服务业向专业化和价值链高端延伸
加快发展现代物流业,增强物流与产业发展适配性,融入“通道+枢纽+网络”现代物流运行体系,推动贵阳等城市加快国家物流枢纽建设,着力降低公路运输成本,推动大宗物资“公转铁”“公转水”,加快建设现代流通战略支点城市,建设省级物流公共信息平台,打通多式联运堵点卡点,提升适铁大宗物资铁路货运量,加快补齐省市县物流网络短板。健全现代金融监管体系,创新做好金融“五篇大文章”,着力提升现代金融服务实体经济质效,稳妥推进中小金融机构风险化解和减量提质,常态化开展政金企精准对接服务,提升企业直接融资比重,增加县城和乡镇金融服务可及性。大力发展科技服务,提高研发设计服务水平,健全产业科技服务平台,依托产业集群布局建设一批行业共性技术平台。加快发展质量认证、检验检测计量、知识产权等服务,加强资质认证和市场监管,发展高水平第三方专业机构。壮大云服务首位产业,推动数据资源开发利用,加强工业互联网平台建设和创新应用。加大节能环保服务供给,加快发展和规范生态环境监测、污染防治、合同能源管理等绿色服务业。提升人力资源服务水平,鼓励发展猎头服务、人才测评、人力资源管理咨询等业态。加快发展会展业,鼓励会展业态模式创新,主动对接国内外高端会展资源,推动展产融合发展和会商旅文体联动发展。推动广告产业提质扩容,推动传统广告业态向数字广告业态转型升级,提升会计、审计、资产评估、信用评估、法律等专业咨询服务能力。
专栏13 现代物流重点工程
物流仓储。建成国家示范物流园贵州快递物流集聚区物流仓储、贵阳市邮件处理中心、遵义市黔北快递物流产业集聚区、毕节市大宗商品储配基地、六盘水市国家骨干冷链物流基地、黔中安顺(黄桶)多式联运物流工程、铜仁市湘黔渝省际物流集散中心、玉屏县现代冷链物流仓储集散中心、榕江县粤黔协作新媒体电商智慧物流园、岑巩县智慧物流产业、黔西南州大宗物资储备物流中心等项目。
物流枢纽。建成贵阳陆港型国家物流枢纽三期等项目。开工建设贵阳国际陆港二期、贵阳空港型国家物流枢纽项目。
第二节 促进生活性服务业高品质多样化便利化发展
优化生活性服务设施和服务配套,补齐县域商贸流通短板,提升大型商品市场商品集散、仓储物流等综合功能。推进县域商业体系建设和“千集万店”改造提升,加速传统商超数字化转型,发展即时零售、智慧零售、电商直播等新零售。引进培育品牌连锁酒店和服务模式,推动住宿业智慧化转型。推动家政服务业提质扩容,增加优质服务供给,推进家政信用体系建设和应用,支持校企合作开办家政“订单班”。制定黔菜标准体系,打造生态黔菜品牌,创新精品咖啡、新茶饮等新品类,培育新增一批钻级酒家、黑珍珠、米其林餐饮品牌企业,提升餐饮服务品质。加快发展新型健康服务业,培育壮大健康体检、咨询、管理等新型服务业态,提升健康商品和服务供给质量。规范教育培训健康发展,提高职业技能、学历提升、兴趣素养等培训服务质量。加快发展汽车后市场服务业,健全汽车维修、美容、改装、养护、租赁和房车露营等后市场服务体系。积极培育新业态新模式,推动创意经济、平台经济等健康发展。
第三节 增强现代服务业融合和集聚能力
加快发展服务型制造新模式和产业形态,培育系统解决方案、供应链管理、个性化定制等模式,推动制造业企业向“产品+服务”解决方案提供商转型。推动服务衍生制造发展,支持服务业企业发挥文化IP、品牌效应、渠道等优势,通过委托制造、品牌授权等方式向制造环节拓展,实现制造和服务产品价值“双提升”。围绕农业生产全过程,积极发展种业研发、仓储物流、农机作业及维修、农产品营销等生产性服务业,鼓励农业与教育、文化、旅游、健康等产业融合,发展农业研学、乡村文旅等特色业态,推动科技、金融等现代服务业与农业深度融合、协同发展,提高产业综合效益。深化服务业内部融合,推动科技、信息、文化、旅游、养老等关联性强的行业融合发展,促进服务业业态创新和功能完善,积极拓展服务增值空间。推动现代服务业集聚区提质增效,创新集聚区管理模式,加快推进资源整合、产业集聚、服务共享。加强服务标准和质量品牌建设。健全服务业统计监测体系。
第十一章 构建现代化基础设施体系
加快构建先进适用、系统完备、集约高效、安全绿色的现代化基础设施体系,推动基础设施互联互通、协同融合,夯实现代化基础设施对经济社会发展的基础性、战略性、先导性作用。
第一节 持续完善综合交通运输体系
巩固提升贵州西南重要陆路交通枢纽地位,加快构建和完善综合交通设施网络体系。聚焦完善主干网通道布局、优化干线网通行能力、提升基础网服务水平、巩固提升枢纽地位,加快完善货运铁路、高速铁路网络布局,持续开展国家高速公路繁忙路段扩容改造,加快推进国家高速公路待贯通路段建设,因地制宜推进普通国道低等级路段提质升级,实施普通省道和农村公路差等路改造和低等级骨干路网提档升级,畅通产业园区等主要经济节点对外快速通道。巩固提升龙洞堡国际机场航空枢纽功能,带动支线机场一体发展。完善水运航道体系,推进省内航道提等升级和通航设施建设。推进长江与珠江贵州境内水运连通项目前期研究,提升“北上长江、南下珠江”水运通道能力。加快构建和完善综合交通运输服务体系,突出“便捷高效、绿色经济、共享包容”,推动实现“人享其行、物畅其流”,探索推进多种运输方式间旅客联程运输“一票制”、货物多式联运“一单制”,支持贵阳、遵义全国性邮政快递枢纽建设。推动“交通+”产业、旅游、能源、气象等跨领域协同融合发展,提升综合交通运输服务整体质量和综合效益。加快构建和完善综合交通行业治理体系,深化交通基础设施建管养运体制机制改革,加快构建综合交通运输数字底座,搭建综合交通运输数智大平台,推进公路交通基础设施数字化转型,探索“车路云一体化”发展新路径,实施干线公路安全韧性提升工程,建立健全安全监管处置协同工作机制。到2030年,全省高速公路达10470公里,普通国道二级及以上比例达90%,“北上长江”水运通道加快畅通,民用机场形成“一枢十三支”格局,重要交通基础设施数字化率达90%,关键领域应用北斗终端率达95%以上。
专栏14 综合交通运输体系建设重点工程
铁路。建成黔桂铁路增建二线、黄桶至百色、铜仁至吉首以及既有沪昆铁路提质改造等项目。力争开工建设重庆至贵阳高铁,大村至遵义、纳雍至六盘水、昭通至黔江等铁路项目。规划研究南昆铁路增建二线等铁路。谋划建设一批铁路专用线。
公路。建成厦蓉国高都匀至贵阳段扩容工程、贵阳环城高速公路扩容工程、蓉遵国高赤水(川黔界)至仁怀段扩容工程、秀山至从江国高玉屏至天柱段、松桃(大兴)至万山段、洞口至三穗国高会同(黔湘界)至天柱段等高速公路。开工建设屏山至兴义国高六盘水至兴义段。统筹现有资源实施一批产业公路项目。
机场。完成毕节市飞雄机场改扩建,建成盘州市官山民用机场项目。力争开工建设黔东南州黎平机场改扩建等项目。
水运。建成乌江航运扩能工程乌江渡—龚滩三级航道建设工程等。加快推进红水河龙滩水电站1000吨级通航建筑物工程建设。开工建设乌江航运扩能工程思林、沙沱水电站枢纽第二线1000吨级通航建筑物等工程。规划研究南北盘江—红水河提等升级工程。
第二节 加快构建现代化水利设施体系
加快建设贵州大水网,推进骨干水源工程建设和水网连通,规划建设玉龙、英武等一批重点水源工程,谋划实施一批重点引调水、大中型灌区、水网连通及农村规模化供水工程,全面提升水资源统筹调配和城乡供水保障。构建现代化防洪减灾体系,系统规划实施流域性防洪工程,规划新建一批重点防洪水库和河道治理工程,加快构建“天空地水工”监测感知和预报预警体系,完善重点流域水文监测基础设施,推进数智水利体系建设。推动国有水利企业实体化市场化转型,深化投融资机制改革,持续推进水务一体化发展,健全工程建后运行管护机制。到2030年,新增水库库容5亿立方米,规模化供水工程覆盖农村人口比例达60%以上。
专栏15 贵州大水网建设重点工程
水库。建成观音、宣威、花滩子等大型水库和三荔、三岔河、高卡等中型水库。力争开工英武、玉龙、车坝河、定威等大型水库工程,因地制宜实施中小型水库建设。
重点引调水和水网连通。建成红枫湖至花溪水库等水网连通等工程。推进论证贵阳市乌江供水等引调水及连通工程,推进项目前期工作。
灌区。力争开工建设夹岩、黔中等大型灌区,推进论证黔北、好花红、武陵、兴安等大型灌区,实施中型灌区配套及现代化改造工程。
农村规模化供水。依托稳定水源,规划建设农村规模化供水工程,因地制宜实施小型供水工程规范化建设和改造。
河道治理。力争开工建设柳江、沅江、㵲水、乌江等重点中小河流防洪治理工程;持续推进中小河流和重点山洪沟治理,完成500公里以上治理任务。
水文基础设施。加快推进水文基础设施建设,实现重点防洪城镇和乡镇水文监测全覆盖,县城重要水文站应急测洪能力达到200年一遇。
第三节 加快构建现代化能源基础设施体系
围绕打造西南区域电力枢纽,构建主配微协同的新型电网体系,推动“内外双环网”目标网架建设,由“送端型”向“枢纽型”转变,优化提升骨干网架,打造安全灵活智能配电网,完善提升农村电网。推动“人工智能+电网”深度融合应用,持续提升电网数字化智能化水平。建成渝黔、湘黔等电力互济工程,完善电力输送通道,提升跨省跨区电力资源优化配置能力,推动西北清洁电力入黔,保障省内电力安全和绿电供应,助力绿色低碳转型和“西电东送”可持续发展。优化成品油储备设施和管道布局建设,推动成品油管道互联互通。加快实施天然气输气管道建设工程,推进城镇新建燃气管道和老旧燃气管道改造,加快实现管道天然气“县县通”,构建全省天然气管道“一张网”。推动全省天然气资源交易中心建设。加快推动川气、渝气入黔,积极融入“全国一张网”。
专栏16 现代化能源基础设施体系建设重点工程
电网。建成湖南—贵州电力灵活互济工程、黔渝背靠背联网工程(贵州境内工程)、500千伏中部环网改造工程、贵州500千伏仁义—独山第二回500千伏线路工程、500千伏安顺市关岭输变电工程、500千伏黔西南州望谟输变电工程、500千伏黔南州毛尖输变电工程、500千伏毕节西输变电工程。
天然气管道。建成贵阳东支线管道、织金至安顺支线、镇宁至紫云天然气输气管道、紫云县大营清管阀室至罗甸天然气输气管道、三都至丹寨天然气输气管道、义龙至安龙天然气输气管道等项目。开工建设遵义至吉安、铜梁—遵义天然气管道等项目。规划研究遵义—毕节—曲靖天然气管道等项目。
第四节 加快健全新型基础设施融合利用体系
深化第五代移动通讯(5G)网络与千兆光网协同建设,加快智能交通、智慧能源等新型基础设施体系建设,推动大功率充电设施规划建设,完善城乡和高速公路充(换)电基础设施,优化充电基础设施服务效能,健全新型基础设施融合利用机制。拓展5G、千兆光网覆盖广度深度,推进5G网络向5G轻量化(RedCap)、5G-A升级,推进千兆光网向万兆光网演进升级。扩容省际互联网出省带宽、贵阳贵安国家级互联网骨干直联点带宽。促进融合基础设施发展,实施传统基础设施更新和数智化改造行动,大力发展工业互联网、物联网、车联网。有序建设省级低空智能网联系统和通信、导航、监视、气象等保障设施。加强科技基础设施建设,探索构建重大科技基础设施共享共用机制,推动科技资源集约整合利用。
专栏17 新型基础设施建设重点工程
双千兆网络升级覆盖。推进重点城市、热点区域5G-A网络覆盖,按需配置低空5G-A网络基础设施,每万人拥有5G基站数达45个。
网络传输。推进400G高速光网络传输网建设,建设贵安算力设施至算力需求城市的高速直联链路,互联网出省带宽达8万Gbps,骨干直联点带宽达2000Gbps。
工业互联网建设。打造区域级、行业级工业互联网平台15个以上。
物联网建设。推动5G RedCap县级以上城市规模覆盖重点乡镇、农村延伸覆盖。
传统基础设施数智化升级改造。加快推进智慧水利、交通、教育、医疗、物流、城市、农业等传统基础设施数智化升级改造。
第五节 加强现代化基础设施衔接协同
加强各种运输方式一体衔接,推动铁路进园区、进港口、进货物堆场。推进供用能模式高效衔接,充分发挥各类能源品种互补优势,打造多能融合的清洁能源基地和多能互补工程,推动煤炭与煤电、煤电与可再生能源联营发展,推动电能、热能、氢能系统融合发展,建立完善煤炭生产、综合运输、周边省份煤炭市场的产运销协同机制。以自然河湖为基础、引调排水工程为通道、调蓄工程为结点、智慧调控为手段,构建集水资源优化配置、流域防洪减灾、水生态系统保护等功能于一体的综合体系。强化基础设施跨领域协同,利用高速公路、枢纽场站等基础设施空间建设光伏发电、储能和充电设施,优化提升水库(水电站)防洪、供水、生态、发电、航运等综合功能,鼓励交通、能源、水利、市政等领域资源向信息网络建设开放共享,鼓励国家算力枢纽、算力设施与清洁能源基地协同建设。
第六节 提升开发区能级
推动开发区整合升级,重点对同一县域内区位相邻、产业相近、同质化竞争明显的多个开发区进行实质性整合,引导重大产业项目向各县(市、区)产业园区集中,实现优势产业集群化发展。推动国家级开发区提质发展,支持符合条件的省级经开区、省级高新区申创国家级经开区、国家级高新区,鼓励符合条件的产业园区申创省级开发区。持续深化开发区管理体制改革,有序推进政企分离、管运分开,支持链主企业进园区、强带动、优协同,推动要素集约、项目集中、产业集群,提升亩均效益和主导产业占比。加强园区配套基础设施建设及盘活利用力度,算好投入产出账,完善园区产业连接路,推进铁路专用线进企入园。提升开发区主导产业配套协作能力,积极有序承接东中部地区产业梯度转移。到2030年,建成千亿级开发区2个、五百亿级开发区5个、百亿级开发区30个,工业领域新增培育千亿级企业2家、五百亿级企业2家、百亿级企业14家、十亿级企业50家、专精特新企业500家,力争国家级、省级开发区工业用地产出强度分别达550万元/亩、350万元/亩以上,新增申建国家级开发区1个。
第四篇
强化科技创新支撑,引领发展新质生产力
坚持“四个面向”战略导向,深入贯彻落实教育强国、科技强国、人才强国战略,统筹推进教育科技人才一体发展,完善科技创新体系,走产业依托型科技创新路子,增强创新能力、强化创新驱动,不断催生新质生产力,基本建成特色科技强省。
第十二章 提升科技创新体系整体效能
统筹战略科技力量建设,建设高能级科技创新平台,强化有组织的科研,深化科技体制机制改革,构建科技创新合作新格局,形成高效、协同、开放的创新体系。
第一节 加强科技创新平台体系建设
优化建设科技创新平台体系,统筹高校、科研院所、科技领军企业等战略科技力量建设,构建以国家实验室及其分支机构、全国重点实验室、省实验室为核心,全省重点实验室为支撑的实验室体系,增强体系化攻关能力。建立“一平台一策”靶向支持机制,完善对高能级科技创新平台的稳定支持机制,引导平台建设单位持续加大研发经费投入。争取国家实验室在黔布局基地或网络。争创全国重点实验室、国家技术创新中心、国家产业技术工程化中心、“一带一路”联合实验室、大学科技园等国家级科技创新平台。加快推进以省实验室为重点的全省科技创新平台布局建设,构建定位清晰、梯次衔接、协同互补的科技创新平台矩阵。支持贵州大学建设研究型大学,支持本科高校加强有组织的科研。推动贵州科学院、省农科院、省产业技术发展研究院等提升科技创新和服务产业能力。鼓励和规范发展新型研发机构。建立健全科技创新平台建设运行全过程的管理机制,分级分类制定建设条件,推动科技创新平台提质增效。到2030年,国家级科技创新平台新增8个左右,省级科技创新平台达700个左右。
专栏18 重大科技创新平台建设工程
国家级创新平台。争创国家实验室分支机构、全国重点实验室、国家产业技术工程化中心、国家大学科技园。建强绿色农药、特种化学电源、磷矿及其共伴生资源绿色高效开发利用、中药功效成分发掘与利用、关键矿产成矿与预测全国重点实验室,建强茶叶绿色防控技术“一带一路”联合实验室、国家野外科学观测研究站、地球空间环境野外观测站、航空领域国家实验室贵州创新中心。争创国家产业技术工程化中心,推动国家大学科技园建设,争取国家支持重大科研基础设施项目建设,申建国家广播电视总局重点实验室。
省级创新平台。推进电子元器件、生物制造、能源智能开发与高效利用、智能装备、人工智能5个省实验室建设。支持FAST工程二期、数字行星等科研基础设施项目建设。在山地特色农业、大数据、关键零部件、特色矿产资源、新材料等重点领域高标准布局建设5个左右省实验室。围绕现代化产业体系及生态环保、生命健康等领域布局建设50个左右全省重点实验室、40个左右省技术创新中心、200个左右省产业技术工程化中心、2个左右省新兴产业创新中心、1—2个省重大科技基础设施。布局建设省国际科技合作基地、省制造业创新中心、大学科技园、省临床医学中心、省科学家工作站、省科技资源共享服务平台、省野外科学观测研究站等省级科技创新平台160个左右。
第二节 大力推进科技体制机制改革
围绕科技资源统筹、关键技术攻关、科技成果转化、收入分配等深化科技体制机制改革。建立科技资源统筹服务平台,一体化配置创新资源,强化统筹协调的科技任务部署机制,健全重大科技决策咨询制度。完善财政科技项目和资金管理办法,健全“链主承接”科技攻关任务等制度,探索实施企业牵头的重大科技项目技术总指挥和行政总指挥“双总制”。推进职务科技成果赋权改革,建立负面清单制度,实施职务科技成果资产单列管理制度,扩大职务科技成果管理自主权。推动科研事业单位改革,优化科研院所布局,允许科研类事业单位实行比一般事业单位更灵活的管理制度,探索实行企业化管理,扩大财政科研项目经费“包干制”范围,赋予科研人员更大技术路线决策权、经费支配权和资源调度权。
第三节 加强科技创新多元化投入
提高全社会研发经费投入强度,健全省市县三级财政科技投入稳定增长机制和“政企社”投入协同机制,科技创新发展专项资金80%以上投入“六大产业集群”和“三大特色产业”等领域,深入实施规模以上企业研发活动扶持计划,推动有条件的国有企业向科技型企业转型,提升高校、科研事业单位研发经费投入水平。大力发展科技金融,完善科技信贷担保机制,全面推行企业创新积分制,引导金融机构开发“科技贷”“专利贷”等特色产品,加大金融机构对科技型企业的信贷支持和融资担保力度,推动科技型企业贷款余额稳步攀升。强化资本市场赋能,支持科技型企业发行科创债券,助力优质企业登陆科创板、新三板等多层次资本市场实现上板上市融资。高效运用省级科技创新天使基金、创业投资基金、黔羚基金,鼓励有条件的市(州)设立科创引导基金,聚焦“投早、投小、投长期、投硬科技”,为早期科技企业注入资本活水。全社会研发经费支出年均增长不低于13%,到2030年研发经费支出达480亿元左右。
第四节 加强区域科技创新合作
完善区域创新体系,营造具有竞争力的开放创新生态。支持贵阳贵安打造具有全国影响力的产业科技创新高地,推动贵州科学城、贵阳大数据科创城、花溪大学城、清镇职教城“四城”协同发展。强化省市(州)联动,支持市(州)、开发区(园区)围绕主导产业大力开展科技招商,提升科技创新能力。深入推进“科技入黔”,加强科技创新开放环境建设。以融入“一带一路”共建国家、粤港澳大湾区国际科技创新中心、成渝区域科技创新中心等为重点,深化开放合作。积极参与深时数字地球(DDE)、平方公里阵列射电望远镜(SKA)等国际大科学工程(计划),主动服务和融入国家区域科技创新发展战略。
第十三章 推动科技创新和产业创新深度融合
坚持技术驱动和需求拉动相结合,统筹关键核心技术攻关,增强高质量科技供给,开展科技成果转化,强化企业在科技创新决策、研发投入、科研组织和成果转化应用中的主体地位。
第一节 加强产业关键核心技术攻关
聚焦全省重大战略任务、重点产业需求,在矿产资源勘查开发利用、先进装备制造、电子信息、人工智能、生物技术、新能源、新材料等领域,以及煤矿瓦斯治理、灾害监测防治、大宗固废处理、伴生矿分离、绿色农药创制等方面,实施一批重大科技项目。加大企业研发活动扶持力度,增强财政资金引导效应,支持企业牵头承担省级科技计划重大项目,鼓励企业加大自筹资金投入。省级科技创新发展专项资金按不高于企业自筹资金三分之一的比例给予支持。完善重点产业链创新图谱及创新资源库,找准科技攻关重点靶向,集中力量突破一批产业技术瓶颈。改革科技重大项目组织模式,建立关键技术攻关项目清单,协同开展关键核心技术攻关及关联性基础和应用基础研究,加快解决制约贵州现代化产业体系的“卡脖子”问题。
专栏19 产业关键核心技术攻关工程
关键矿产预测勘查与高效利用。重点围绕磷、铝、锰、铅、锌、锑、重晶石等优势矿产资源增储,稀土、镓、锗、钨、锡等新类型矿产勘查预测,开展战略矿产成矿规律与高效找矿勘查研究、伴生资源高效分离提取与综合利用关键技术攻关。
先进装备制造。重点开展航空装备及零部件先进制造技术,新能源汽车核心部件系统集成技术,低空飞行装备制造技术,工业机器人、人形机器人核心部件适配技术等关键技术研发。实施可控核聚变装置、高精度机床、宽体客机发动机驱动泵研制及验证。
大数据电子信息。重点开展数据智能化标注、数据治理、数据流通、数据安全、区块链基础设施与跨链、集成电路封装测试、基础元器件、智能终端配套元器件等关键技术研发。完成算力网络枢纽安全防护体系研究及示范应用等科研项目。
人工智能。重点开展工业领域垂直大模型,智能感知与具身智能,人工智能赋能科学研究等关键核心技术研发。实施可信大模型关键技术研究与应用、基于国产智算平台的行业大模型关键技术研究、类脑智能计算大模型的关键技术及其服务系统应用研究等科研项目。
能源。重点开展氢能全产业链多信息智能感知与安全、地热能规模化应用、低适应性环保型重力储能、混合储能等关键技术研发。推进风光水新型储能等关键技术攻关集成与应用。完成岩溶地区抽水蓄能关键技术研究与应用等项目。
新材料。重点开展新能源动力电池材料、先进半导体材料、新型显示材料、高端合金材料、复合材料、膜材料、新型纳米催化陶瓷膜制备以及未来材料等关键技术研制。完成新一代动力电池用固态电解质制备关键技术研究、氮化镓先进半导体材料研发等项目。
生物育种与新药创制。重点开展重大主粮作物生物育种、原创新农药靶标发现、绿色农药和生物农药重大品种创制等技术攻关。开展中药创新药、中药民族药药材优势品质快速识别、重大疾病致病新靶标的发现验证及药物活性分子的理性设计。实施特色作物品种选育、绿色农药创制及关键技术创新、生物药研制等项目。
煤矿瓦斯治理。重点开展复杂地质条件瓦斯抽采工艺优化,全封闭负压连抽防喷装置开发,瓦斯抽采、监测等环节的智能化决策和远程控制等研究,加快煤矿瓦斯提纯、蓄热氧化、催化氧化等利用技术迭代升级。推进煤矿瓦斯灾害预警大模型研究与示范等项目。
灾害监测防治。重点开展复杂山区地质灾害成灾模式和机理研究,山区水文模型构建及灾情精准预警研究。开发典型地质灾害隐患精准识别预警模型。开展采动山体地质灾害智能风险评价技术研究,建立相关技术标准并推广应用。
生态环保。重点开展磷石膏、锰渣、赤泥、煤矸石、粉煤灰、钡渣等大宗工业固体废物综合利用和高附加值化技术等研发,支持选矿尾矿用于矿井充填料等的技术攻关。实施岩溶区水—土重金属基准构建与协同精准防控技术研发等项目。
第二节 促进科技成果转化应用
推进技术转移和科技服务体系建设,加快科技成果高效转化应用,加强知识产权保护与运用。统筹与产业需求紧密衔接的成果转化概念验证、中试验证平台建设,提升大学科技园和科技企业孵化器成果转化、创业孵化、集聚资源等功能,建强用好贵州技术交易市场,推进技术交易市场专业化发展,组建高校科技成果转化平台,壮大科技成果孵化载体和技术转移机构,引导金融资本、产业资本接续投入,推动更多科技成果从样品变成产品、形成产业。加快技术合同认定登记站点建设,建强专业化技术经理人队伍,常态化组织科技成果供需对接活动。引导高校、科研院所按照先使用后付费方式把科技成果许可给中小微企业使用。支持各地引进重大科技成果落地转化。加大政府采购自主创新产品力度。到2030年,建设概念验证、中试验证等平台50个,技术合同成交额达1000亿元以上。
第三节 强化企业科技创新主体地位
提高企业在重大科技创新决策中的参与度,建立健全项目、平台、数据、人才等创新资源向企业集聚的政策体系。加强企业主导的产学研融通创新,促进创新链产业链资金链人才链深度融合。实施科技型企业梯次培育计划,支持高新技术企业和科技型中小企业发展,落实企业研发费用加计扣除政策。支持科技型骨干企业牵头组建创新联合体,新布局建设的技术创新和成果转化类创新平台80%以上由企业牵头组建,支持企业牵头组建高水平研发机构、科学家工作站、博士后工作站、知识产权联盟和重点产业技术联盟。省级产业类科技计划项目80%以上由企业牵头承担,支持企业提出科研问题清单,牵头或参与国家和省重大科技项目,联合转制科研院所组建行业研究院提供公益性共性技术服务。到2030年,规模以上高新技术企业达1200家以上,科技型中小企业达2500家以上。
第十四章 一体推进教育科技人才发展
建立健全教育科技人才一体推进的协调机制,强化规划衔接、政策协同、资源统筹、评价联动,构建“政产学研用”融合发展良好人才生态,建设具有区域特色的教育科技人才协同创新高地。
第一节 推进科教协同育人
强化教育科技人才工作目标协同、行动协同、政策协同、资源协同和要素保障。围绕科技创新、产业发展和全省战略需求协同育人,优化高校布局、分类推进改革、统筹学科设置,加快推进“双一流”高校建设。超常布局急需学科专业,推动学科建设与产业发展深度融合。深化职普融通、产教融合,培养造就更多高技能人才,发展壮大产业工人队伍。实施高层次人才培养支持工程,持续强化科研机构、创新平台、企业、科技计划人才集聚培养功能,“一人一策”精准支持顶尖人才后备人选,分类实施省级领军人才、青年拔尖人才等培养项目。大力实施人才(团队)托举项目,制定市(州)骨干人才支持计划,有效衔接省级人才培养政策。探索建立重点企业“一企一策”人才支持机制,精准支持一批产业急需的科技领军人才、拔尖人才。推进教育部贵州高等研究院及国家和省级工程师实践基地、工程师协同创新中心、工程师学院、现代产业学院等建设,着力培养卓越工程师。推动落实“甲秀之光”访问学者、激励农技人员创新创业“星光培训工程”、数字经济领域大规模职业技能提升培训行动、“黔医人才”“技能贵州”行动等人才项目,进一步抓好优秀青年人才、高技能人才培养,大力推行技能人才评价制度和“新八级工”制度,不断夯实重点产业重点领域人才支撑。
第二节 优化人才引进机制
聚焦重大战略部署、重点产业发展、重点平台建设、重点领域创新,深入实施“百千万人才引进计划”“银龄计划”等,健全柔性引才机制,加快集聚急需人才、领军人才。深入推动重点产业人才“蓄水池”项目,引进急需紧缺人才带事业编制进入重点企业工作。依托“人才日”暨“人博会”平台和人才研讨交流活动,签约引进重点产业领域人才。及时开展重点产业人才信息归集与需求发布,常态化举办高层次专家咨询服务活动。用好东西部协作机遇,持续深化医疗、教育干部人才“组团式”帮扶。加大海外引才力度,落实高技术人才移民制度,引育世界优秀人才。到2030年,力争人才规模突破1000万人,研究与试验发展人员达11万人左右,顶尖人才10名左右、国家级领军(含国家部委领军及相当层次)人才200名左右、国家级青年拔尖及省级领军(含国家部委青年拔尖及相当层次)人才500名左右、省级青年拔尖人才1000名左右、青年骨干人才3000名左右。
第三节 深化人才发展体制机制改革
健全以创新能力、质量、实效、贡献为导向的人才评价体系,深化项目评审、机构评估、人才评价、收入分配改革。优化党委联系服务专家机制,完善省级人才卡管理办法,全面深化职称制度改革,全面深化事业单位人事制度改革,完善事业单位用人制度。完善省级人才基地建设管理制度,培养集聚高层次人才并促进人才作用发挥。健全人才激励机制,逐步加大基础研究类科研项目包干制实施范围。完善青年创新人才发现、培养、选拔机制,更好保障青年科技人员待遇。建设贵州人才一体化服务平台,为人才提供全链条、全生命周期服务。健全人才流动机制,促进人才区域合理布局和协调发展。畅通高校、科研院所、企业人才交流通道,实施选派高校科研院所科研人员到企业全脱产服务、工业科技特派员、工程硕博士培养改革试点、产业兼职教师、高校教师产学研践习计划等重点人才交流项目,探索“平台+高校+企业+产业链”“平台与园区结对服务”等合作服务机制,促进科技自主创新和人才自主培养良性互动。加强科学技术普及,培育创新文化,弘扬科学家精神。加强科技法治、伦理、诚信、安全建设。
第五篇
全方位扩大有效需求,服务和融入
建设强大国内市场、加快构建新发展格局
坚持扩大内需战略基点,坚持惠民生和促消费、投资于物和投资于人紧密结合,以新需求引领新供给,以新供给创造新需求,促进消费和投资、需求与供给良性互动,在服务和融入国家战略中作出贵州贡献、赢得贵州发展。
第十五章 大力提振消费
深入实施提振消费专项行动,推动商品消费扩容升级,扩大服务消费,加快构建供需适配、业态多元、环境安全的消费生态,切实增强消费对经济发展的基础性作用。
第一节 增强全社会消费信心
统筹促就业、增收入、稳预期,合理提高公共服务支出占财政支出比重,完善基本公共服务和社会保障体系,增强居民消费能力。健全促进消费制度机制,健全长短期相结合的促消费政策体系,加大直达消费者的普惠政策力度,增加政府资金用于民生保障支出,鼓励金融机构在风险可控前提下加大个人消费贷款投放。清理消费领域不合理限制措施,释放服务消费潜力。依法保障劳动者休息权益,落实职工带薪错峰休假,结合实际探索设置中小学春秋假,积极发展假日经济。健全现代商贸流通体系。强化消费者权益保护,严厉打击假冒伪劣、价格欺诈、虚假宣传等各类违法行为,加强消费维权宣传教育,完善消费者投诉举报处理机制,推动消费维权与行政执法衔接。
第二节 扩大重点领域消费
扩大优质消费品和服务供给,强化品牌引领、标准升级、新技术应用,推动商品消费扩容升级。推动汽车、家电等大宗耐用消费品绿色化、智能化升级,支持数码和智能产品换新。促进汽车梯次消费、更新消费,延伸汽车消费链条,拓展汽车改装、租赁及房车露营等后市场消费,提高赛事对促进汽车产业发展拉动作用,支持贵阳市申建全国汽车流通消费改革试点。充分释放刚性和改善性住房消费潜力,积极扩大旅居地产市场。稳定白酒消费,开展“黔酒中国行”“黔酒全球行”等系列促销活动。加大纺织服装、生态食品、健康医药等特色产业消费供给,更好满足群众日常消费需求。以放宽准入、业态融合为重点,扩大养老、托育、数字等服务消费,提升酒店民宿、特色餐饮、旅游交通、演艺娱乐等服务消费品质,加快配齐购物、餐饮、家政、维修等社区居民服务网点,促进生活服务消费提质扩容。推进体育产业高质量发展,培育更多体育消费场景,支持贵阳市促进体育消费和赛事经济试点建设。大力发展银发经济,推动建设银发经济产业园。“十五五”期间,社会消费品零售总额年均增长4%左右。
第三节 培育发展消费新业态
顺应消费发展需求新变化新趋势,创新打造体验式消费场景,培育发展新型消费业态。完善适应消费新业态新模式新场景的措施,申建国际化消费环境试点城市,加强消费新业态新模式新场景试点城市建设。积极推进首发经济,支持优质商品和服务品牌开设首店,丰富首发平台载体。积极促进宠物经济发展,强化涉宠服务行业规范引导。深化拓展数字消费,深入实施数字商务行动,扩大数字消费多元化供给,鼓励企业加速研发创新,丰富数字内容创作,增加数字产品供给,提升数字服务消费。开展品质电商培育行动,支持即时零售、社交电商、直播电商等业态模式健康发展。加快壮大健康消费,积极发展健康体检、健康咨询、健康管理和健身运动等新型业态,支持开发中医保健、药膳食疗等健康服务产品。加快促进绿色消费,鼓励企业及个人购买符合认证标准、标识的绿色产品和服务。规范发展二手交易市场,推动再生资源回收循环利用。积极培育智能消费,推动人工智能技术赋能消费场景创新。积极发展情绪消费,推动情绪消费与制造业、服务业、农业农村融合发展。支持消费场景创新、产业集聚,改造升级一批特色商圈、商业步行街、夜间消费集聚区,创新和拓展多元消费场景,鼓励对城市服务和生活场景进行体验式游戏化改造嵌入。
第十六章 扩大有效投资
坚持围绕“五个聚焦”谋项目、做实“三张清单”推项目,深化推进重大项目建设“5+3”工作机制,统筹抓好“硬投资”和“软建设”,保持投资合理增长,提高投资效益,充分发挥投资对优化供给结构的关键作用。
第一节 持续优化投资结构
优化投资方向,聚焦重大战略、政策规划、集聚平台、头部企业、群众需求强化项目谋划储备,推进重大战略实施和重点领域安全能力项目建设,瞄准产业发展实施一批重大标志性引领性项目,加快完善基础设施和公共服务设施布局。全力扩大制造业投资,谋划实施一批资源精深加工、白酒、纺织服装、特色食品等传统产业高端化、智能化、绿色化转型项目,引进实施一批先进装备制造、新材料、数字经济、低空经济、人工智能等新兴产业和未来产业项目,到2030年,制造业投资占固定资产投资比重提高到20%。扩大新型城镇化投资,加快谋划实施一批老旧小区、地下管网、完整社区等城市更新改造项目和“好房子”建设项目。加大现代化基础设施补短板投资,加快补齐打通综合交通网、水网、电网、气网等“空白处”“障碍点”。适应人口结构变化和流动趋势,加强人力资源开发和人的全面发展投资,强化“投资于人”,提高教育、医疗卫生、养老托育、生态环保、安全保障等民生类政府投资比重。
第二节 加强政府投资全过程管理
统筹政府投资需求和能力,探索编制全口径政府投资计划,加强政府投资计划执行。强化项目必要性可行性论证等前期工作,深化投资审批制度改革,依托投资项目在线审批监管平台,推进投资审批“一网通办”,加强项目信息共享,建立健全以产出效益为导向的项目全领域全生命周期管理机制。健全政府投资项目建设实施和运营管理长效机制,严格项目概算管理和造价控制,推广建设和运营一体化模式,支持政府投资项目与沿线或周边区域产业项目一体化建设。提升政府投资基金运营管理水平,强化政策引导,带动社会投资,提高“政府+市场”协同效应和投资乘数效应。加强政府投资事前事中事后全链条全领域监管,运用大数据手段提高数字化、智慧化协同监管能力水平,完善问责追责体制机制。
第三节 着力扩大民间投资
压实市县主体责任和省级部门指导责任,发挥开发区(园区)招商主阵地主战场作用,围绕现代化产业体系建设,动态更新完善产业“一图三清单”。用好基金、市场、渠道等载体资源,创新和优化招商方式,提高招商引资质效,推动产业集群发展。深入实施扩大民间投资行动,完善民营企业参与重大项目建设长效机制,用好重点民间投资项目库,加大民间投资项目融资支持和要素保障力度。推进基础设施竞争性领域向经营主体公平开放,破除民间投资准入壁垒,进一步加大政府采购支持中小企业力度,激发民间投资活力。规范实施政府和社会资本合作(PPP)新机制,强化对社会资本参与政府投资项目投资、建设、运营的权益保护。支持保障性租赁住房、仓储物流、收费公路、算力设施等领域符合条件的项目发行基础设施领域不动产信托基金(REITs)。到2030年,民间投资占固定资产投资比重达45%左右。
第十七章 积极融入全国统一大市场建设
严格落实“五统一、一开放”要求,推动市场规则、发展环境、资源要素等多领域协同发力,促进生产、分配、流通、消费各环节更加畅通高效。
第一节 强化市场基础制度规则统一
落实统一市场基础制度规则,完善产权保护、市场准入、信息披露、社会信用、兼并重组、市场退出等制度。依法平等长久保护各种所有制经济产权,加大对非公有制经济财产权的保护力度,统一行政执法、司法裁判标准。严格执行市场准入负面清单,深入落实“全国一张清单”管理模式,严禁在清单外违规设立准入许可、增设准入条件。健全社会信用体系,完善信用分级分类监管。开展企业公共信用评价,推行企业信用修复提醒告知机制,推动信用深层次应用。推进统一市场监管执法,完善行政裁量权基准。加强市场监管所标准化规范化建设,夯实监管基层基础。完善有利于统一大市场建设的统计、财税等制度,积极支持优化企业总部和分支机构、生产地和消费地利益分享。
第二节 大力促进公平竞争
规范政府经济促进行为,消除要素获取、资质认定、招标投标、政府采购等方面壁垒。强化公平竞争审查刚性约束,将公平竞争审查纳入各级政府重大行政决策前置事项。全面排查清理各类市场准入隐性壁垒,深入整治滥用行政权力排除、限制竞争行为,强化反垄断和反不正当竞争执法司法。落实全国统一的地方招商引资行为清单,加强招商引资信息披露,实行招商引资政策和重大招商引资项目提级报备。严格执行国家产业政策,优化区域产业布局,明确各地产业发展功能定位,加强区域产业协作。强化竞争政策基础地位,加强产业政策与竞争政策协同,坚决破除“内卷式”竞争,形成优质优价良性竞争市场秩序。推动国企率先建立竞争合规管理体系,预防和制止市场经济活动中的各类垄断行为。深入开展制造业质量强链行动,加强质量监管,完善协调统一的标准体系,推进计量与检验检测认证资源共享、资质互认和结果通用。
第三节 促进市场设施高标准联通
推进物流和流通、市场信息、交易平台等设施互联互通和规则衔接。坚持硬件升级和内涵提升并重,完善公、铁、水、航、网、邮等物流基础设施体系,提高铁路、水路运输占比,提高电动卡车等新能源货运车辆占比,加强多式联运衔接,提高物流枢纽节点与生产力布局匹配度,提升枢纽货物集输运效率,加强物流数智化建设,引进培育物流龙头企业,健全县乡村三级流通体系,社会物流总费用与地区生产总值的比率降至13.5%以下。完善市场信息交互渠道,推动构建全链条信息信任和应用机制。建立健全统一规范、信息共享的招标投标和政府、事业单位、国有企业采购等公共资源交易平台体系,推进人工智能应用和大数据监管,实现项目全流程公开管理。
第六篇
进一步全面深化改革,激发高质量发展动力活力
聚焦服务构建高水平社会主义市场经济体制,深入推进固根基、扬优势、补短板强弱项“三类改革”,推动有效市场和有为政府更好结合,全面激发高质量发展动力和全社会创新创造活力。
第十八章 培育壮大经营主体
坚持和落实“两个毫不动摇”,促进各种所有制经济优势互补、共同发展,把培育提升经营主体摆在更加突出位置,加快构建梯度培育体系,推动经营主体质量提升、数量扩大、活力迸发,筑牢实体经济根基。
第一节 深化国资国企改革
做强做优做大国有企业和国有资本,推进国有经济布局优化和结构调整,增强核心功能、提升核心竞争力。引导省属国有企业优质资源向“六大产业集群”“三大特色产业”、新质生产力、重大基础设施等重点领域集中,在白酒领域培育世界一流企业,在能源、化工、金融、交通等领域打造千亿级企业集团、在旅游、物流、矿产、大数据、水利等领域打造百亿级企业集团,到2030年形成1家世界500强企业和5家千亿级、1家五百亿级、7家百亿级的省属骨干企业舰队。深化国有资本投资、运营公司改革,强化黔晟国资作为全省资源配置、资本运作、战略投资专业平台作用。加快国企战略性重组和专业化整合,推动民航、铁路、航运等领域企业专业化整合和一体化运营,有序推进与全省主导产业关联度高的市(州)国企跨级重组。加快地方融资平台市场化、实体化转型,全面剥离政府融资功能,分类实施企业整合重组,引导平台向城市运营、产业投资等业务转型。加强政府资产、资源、资金统筹,动态更新资产资源台账。健全国企打造原创技术策源地的政策制度,支持重点领域、重点行业领军企业原始创新,深入推进研发投入、平台能级、人才质量、成果转化、创新生态“五大提升”行动,省属国有企业年均总体研发经费增长10%以上。深化落实国资国企协同监管机制,完善国资监管机构和行业管理部门协同监管制度,全面提升国资监管效能。开展国有经济增加值核算,完善国企分类考核评价体系,加快建立国企履行战略使命评价制度。建立健全国有企业和民营企业开展产业协作、创新协作、业务合作、资本融合、资源共享长效机制,促进国企民企优势互补、共同发展。
第二节 促进民营经济发展壮大
健全促进“两个健康”工作机制,落实民营经济促进法,制定实施贵州省民营经济促进条例,完善配套政策制度体系,保障平等使用生产要素、公平参与市场竞争、有效保护合法权益。构建民营企业诉求统一受理平台,完善“收集—办理—反馈—回访”闭环管理,落实首办责任制,及时响应企业合理诉求。强化产权执法司法保护,加强查封、扣押、冻结等强制措施的司法监督。建立健全矛盾纠纷多元化解机制,为民营经济组织维护合法权益提供便利。常态化开展涉民营企业案件评查,建立冤错案件发现、纠正与预防长效机制。加强民营经济发展要素保障,优化民营企业用地、用能、人才、数据、资金等要素配置,推动惠企政策直达快享,政府采购份额40%面向中小企业,“四化”等产业基金支持民间投资项目资金占比不低于50%。更好发挥政府投资基金引导作用,推动设立“四化”母基金,围绕“六大产业集群”“三大特色产业”布局子基金,积极对接优质产业资本参与基金运作,构建“母基金+子基金”协同体系,建立健全以产业培育、技术创新、资本撬动、投后赋能和长期收益为核心的全生命周期考核机制。支持有条件的民营企业牵头承担重大技术攻关任务。完善民营企业直接融资支持制度,建立民营企业信用状况综合评价体系,健全民营中小企业增信制度,引导金融机构开发更多适应民营企业融资特点的产品和服务。聚集“专精特新”优化中小企业高质量发展政策供给,加大对初创期、种子期创业的支持力度,分型分类支持个体工商户发展,推动大中小企业协同融通发展。实施优质民营企业梯度培育行动计划,建立健全民营企业培育库,加快形成“链主企业+后备企业”良性发展格局。鼓励有条件的民营企业建立完善中国特色现代企业制度,弘扬企业家精神。到2030年,民营经济占地区生产总值比重达58%左右,企业数量占经营主体总量的比重提高到30%左右,“四上”企业总量达2.5万家。
第十九章 着力优化营商环境
把建设市场化、法治化、国际化一流营商环境作为基础性、战略性工作来抓,坚持“治、改、管、建”并举,加强政务、法治、市场、开放、发展环境建设,营造稳定公平透明可预期的环境。
第一节 持续整治营商环境突出问题
深入实施招商引资打白条许空愿问题专项整治,加强存量摸排和分类解决,加大抽查复核力度。深入实施新官不理旧账问题专项整治,对解决企业合理诉求、落实惠企政策、整改“形象工程”“政绩工程”“半拉子工程”中存在的漠视不管、有账不认、推拖躲绕、设置障碍甚至施压逼迫等问题开展专项整治。深入实施政府拖欠企业账款问题专项整治,完善拖欠企业账款常态化预防、清理和约束惩戒机制。建立健全规范涉企执法长效机制,防止和纠正违规异地执法和趋利性执法。深入实施涉企执法不规范问题专项整治,全面推行“综合查一次”“扫码入企”,深化涉企行政检查“白名单”管理,最大限度减少对企业正常经营的干扰。规范行政执法管理监督,依法落实“首违不罚”“轻微免罚”及包容审慎监管。实施违规干预涉企经济纠纷问题专项整治,大力纠治以行政或刑事手段干预涉企经济纠纷。深入开展企业和社会反映突出问题专项整治,深入开展解决民营企业、中小微企业融资难融资贵问题专项行动,加强政金企融资对接,引导金融机构落实普惠信贷尽职免责制度。
第二节 深化营商环境改革
建好用好多网融合对企集成服务智能平台,强化有关业务系统集约整合和互联互通,推进电子证照扩大应用领域和跨地区互通互认,持续优化“五个通办”服务,推动更多“高效办成一件事”事项集成办理,深化“人工智能+政务服务”模式,建好用好“贵人智办”政务服务大模型。加强跨地区、跨部门联动协作,针对重大疑难问题启动专项协调机制,强化企业诉求办理情况回访、效果评估,推动“解决一个问题”向“解决一类问题”转变。依托“企业之家”涉企服务平台,持续扩大“贵人智检”服务范围和事项,打造“一类事”标准化服务矩阵。教育引导干部增强大局意识、服务意识、诚信意识、廉洁意识,健全常态化政企沟通机制,落实政商交往正负面清单,构建亲清统一的新型政商关系。完善领导干部联系服务企业机制,按照“有求必应、无事不扰”原则优化联系服务方式。开展粤黔优化营商环境对接协作,加快推进贵阳、遵义营商环境试点建设,推动贵安新区面向浦东新区对标提升,带动提升全省营商环境水平。强化营商环境监督和追责问责。
专栏20 营商环境建设水平提升工程
着力营造高效便捷的政务环境。升级公共资源交易“全省一张网”,实行项目全流程公开管理。深化“2+2”政务服务改革,推行“人工智能+政务服务”“云勘验”模式。一般政务服务事项100%“全程网办”,政务服务个人高频事项100%“移动办”。
着力营造公平正义的法治环境。开展优化营商环境条例执法检查。“双随机、一公开”监管实现抽查事项覆盖率保持100%、非涉密检查结果公示率保持100%。持续开展政法保障富矿精开专项行动和白酒产业知识产权司法联动保护专项行动。
着力营造公平竞争的市场环境。加强评标专家管理,单项合同估算价3000万元以上的工程建设项目实行远程异地评标。持续推广以保函、保单等非现金交易担保方式缴纳保证金,投标保函费率下调至4‰以下。
着力营造合作共赢的开放环境。复制推行一批自由贸易试验区制度创新成果,推进国际贸易“单一窗口”全流程无纸化建设,提供24小时预约通关、“5+2”预约查验。定期编制公布外商投资指南,健全外商投资企业投诉工作机制。
着力营造亲商安商的发展环境。深入实施“诚信贵州”建设专项行动和有效降低全社会物流成本行动。依托重大项目建设“5+3”工作机制,提升项目全过程服务效能。建立项目选址提前介入机制,加大“标准地”供应力度。
第二十章 深化要素市场化配置改革
着力破除阻碍要素自由流动的体制机制障碍,促进各类要素资源高效配置,推动要素质量逐步提高、生产要素畅通流动、各类资源高效配置、市场潜力充分释放。
第一节 提升土地和矿产资源等配置效率
健全城乡统一的建设用地市场,落实同宏观政策和区域发展高效衔接的土地管理制度,合理确定土地供应规模、结构和时序,优先保障重点产业、重大项目用地。严格新增建设用地审批管理,推进用地用林用草联动审批。推动土地混合开发利用、用途合理转换,支持有条件的开发区推进“标准地”出让。支持“弹性年期”“先租后让”等灵活供地方式。有序推进农村集体经营性建设用地入市,健全土地增值收益分配机制。创新并购、破产、置换等政策,盘活用好低效用地、闲置房产、存量基础设施。强化供后监管,完善批而未供和闲置土地处置机制。依法稳妥推进工商业用地使用权续期工作。全面推进矿业权竞争性出让,鼓励使用招标方式出让矿业权,完善“净矿”出让机制,提升矿产资源配置效率。推动行政事业单位存量国有资产盘活共享。依法有效盘活被查封冻结财产。
第二节 加快培育数据要素市场
持续完善数据基础制度,建立健全数据共享开放、授权运营机制。落实国家数据产权登记制度,提供数据产权登记服务,探索数据产权登记凭证在数据资产管理、入表入账、融资授信中的应用。探索建立专门的数据仲裁中心,完善数据产权法治保障体系。探索公共数据收益分配机制,推动用于公共治理、公益事业的公共数据产品和服务有条件无偿使用,用于产业发展、行业发展的公共数据产品和服务有条件有偿使用,按照补偿成本、合理盈利原则确定收费标准并动态调整。加强数据流通安全治理防护体系建设。
第三节 深化价格机制改革
加强价格总水平调控,强化价格与货币、财政、金融、产业、投资、消费等宏观调控政策的协同,促进物价运行在合理区间。深入推进各类电源上网电价市场化改革,完善新能源就近消纳价格政策,优化增量配电网价格机制。深入推进天然气价格改革,探索天然气管道运输分区定价或全省标杆价机制,规范终端用户价格形成及联动调整机制。深入推进水利工程供水价格改革,积极推进新建水利工程提前明确量价条件。推进城乡水务价格一体化、污水厂网一体化。优化铁路专用线运价关系,持续实施高速公路差异化收费。明确政府投入和使用者付费边界,强化企业成本约束和收益监管,充分考虑群众承受能力,健全公用事业、公共服务价格动态调整机制。优化居民阶梯水价、电价、气价制度。完善殡葬服务、养老、托育、教育等公共服务领域的价格政策体系,促进公共服务水平提升。
第二十一章 提升政策协同效能
强化发展规划战略导向作用,增强宏观政策取向一致性,落实产业、价格、就业、消费、投资、贸易、区域、环保、监管等政策,全面深化事业单位改革,强化政策实施效果评价,健全预期管理机制,优化高质量发展综合绩效考核。
第一节 健全预算管理制度
加强财政资源和预算统筹,增强财政生财聚财能力,将依托行政权力、政府信用、国有资源资产获取的收入全部纳入政府预算管理。深化零基预算改革,优化项目入库,推进支出标准建设,完善绩效管理制度,健全预算编制与预算执行衔接挂钩机制。完善国有资本经营预算和绩效评价制度,强化重大战略任务和基本民生财力保障。加强公共服务绩效管理,强化事前功能评估。强化预算约束和绩效管理,统一预算分配权,提高预算管理统一性、规范性。严格财政预算执行,坚决兜牢基层“三保”底线。深入推进预算公开,加强财会监督管理。推进财政数字化建设,提高财政管理数智化水平。
第二节 全面推动落实税制改革
全面落实税收法定原则,稳妥做好税制改革。完善地方税、直接税体系,规范经营所得、资本所得、财产所得税收政策,规范税收优惠政策,保持合理的税负水平。优化省与市县共享税分享比例。深化税收征管改革,规范区域税收征管标准,推进第三方支付信息共享,健全数字化转型条件下的税费征管新模式。加强非税收入规范管理。
第三节 健全省以下财政关系
健全权责配置合理、收入划分规范、财力分布均衡、基层保障有力的省以下财政关系。完善省对市县转移支付制度,清理规范专项转移支付,增加一般性转移支付,提升市县财力同事权相匹配程度,建立促进高质量发展转移支付激励约束机制。优化完善财政省直管县体制。积极探索建立激励机制,促进各地在高质量发展中培育财源、涵养税源。深化省以下事权与支出责任划分改革,适度强化省级财政事权,省级财政事权原则上通过省本级安排支出,减少委托市县代行的省级财政事权,通过专项转移支付对确需委托市县行使的事权安排资金,严禁违规要求市县安排配套资金。坚持在发展中化债、在化债中发展,加快构建同高质量发展相适应的政府债务管理长效机制。
第四节 深化金融领域改革
创新发展科技金融、绿色金融、普惠金融、养老金融、数字金融,提高金融服务实体经济的适配性,加大对重大战略、重点领域和薄弱环节的金融支持力度,更好服务实体经济发展。健全金融机构、市场和产品体系,加大“引金入黔”力度,积极培育长期资本和耐心资本,发展和运用多层次资本市场,支持优质上市公司做大做优做强,梯次培育推进企业上市,积极发展股权、债券等直接融资,引导区域性股权市场回归主业。推动各类金融机构专注主业、完善治理、错位发展。提高企业征信机构服务能力,增强政府性融资担保“增信、分险、中介”功能。深化农村信用社改革。健全金融监管体系和金融工作协调机制,深化央地监管协同,丰富风险处置资源和手段。落实防范化解金融风险问责制度。
第七篇
坚持以国家战略为引领,扩大高水平对外开放
统筹国内国际两个市场两种资源,发挥近海近江近边优势,加强开放通道和平台建设,稳步扩大制度型开放,主动融入陆海内外联动、东西双向互济的全面开放格局,以开放促改革促发展。
第二十二章 融入国家区域重大战略
充分发挥比较优势,立足合作共赢理念,找准区域发展定位,积极对接融入国家区域重大战略,全力参与新时代西部大开发建设,推动更好合作实现更高水平开放。
第一节 积极对接融入粤港澳大湾区建设
突出优势互补、互利共赢,重点围绕“农、业、人、数、制”,深化粤黔“4+”合作模式,共同打造粤黔东西部协作升级版。加强现代农业合作,强化产销对接,推动“贵农富民”“贵品出山”“贵品精卖”。深化能源合作,确保黔电送粤安全稳定。整合粤黔两地客源资源优势,大力发展旅居康养。加强干部交流锻炼,拓展人才交流广度深度。深化粤黔两地开放创新平台、交易平台协同发展机制,推动数字与科技创新务实合作,共建“科创飞地”,推动科技成果在黔转化。支持黔东南“黎从榕”以文旅合作、产业联动、劳务协作、园区共建等为重点打造对接粤港澳大湾区“桥头堡”。加强贵港澳务实合作,加快形成双向赋能发展新格局。
第二节 主动融入成渝地区双城经济圈建设
深化川渝黔内陆开放合作,以畅通道、育产业、促交往为重点,协力扩大全方位高水平对外开放。加强新能源电池材料及新能源汽车、酱香白酒、航空航天、新材料、低空经济、人工智能等领域合作,推动产业链共享互补,协同打造先进装备制造业和战略性新兴产业集群。深入推进农业特色产业合作,强化辣椒、牛羊、冷凉蔬菜等农产品产销对接。加强煤炭供需对接,畅通川气、渝气入黔通道,深化页岩气勘探开发合作。提升重庆至贵阳、成都至贵阳客货运通道能力,强化国家物流枢纽供应链融合对接。推动共建高能级创新平台,联合开展科技攻关和成果转化,加强与成渝全国一体化算力网络国家枢纽节点连通协同。推动“西三角”客源互送、产品推广、线路联动、品牌共建,共塑高品质旅游目的地。加强乌江、赤水河等流域生态环境协同治理。推动川渝黔毗邻地区深化合作,支持遵义打造对接成渝地区双城经济圈“桥头堡”。
第三节 深度融入长江经济带等区域发展
深度融入长江经济带发展,加强与其他沿江省份在环境污染联防联控、产业联动创新发展、公共服务共建共享等方面合作,持续推动发展方式转型升级。深化与长三角区域对接合作,推动产业链供应链衔接,加强数字经济、科技创新、教育医疗等领域合作。推动湘鄂渝黔省际交界区域的合作开发,协同推进欠发达毗邻地区加快发展。深化黔滇、黔桂合作,加强现代物流、现代能源、生态旅游等产业协同,积极对接北部湾经济区。加强同京津冀在科技创新与成果转化、教育医疗及人才培养等方面合作,推动贵安新区和雄安新区在新兴产业、城市治理等方面开展交流合作。
第二十三章 提高对外开放支撑能力
以西部陆海新通道建设为引领,加快构建公铁水空立体开放通道体系,加强重大开放平台和开放口岸建设,进一步汇聚开放资源,全面提升内外联通效能和开放合作水平。
第一节 优化开放通道建设
积极融入和用好西部陆海新通道,统筹“硬联通”与“软联通”,加快构建区域综合交通体系,重点实施承接南下北上功能的铁路、公路、水运等通道建设。巩固提升贵州在西部陆海新通道、沪昆通道和粤港澳—成渝主轴等国家交通主通道地位,加快打造西部陆海新通道中、西运输大通道。以兰海、沪昆为重点联合周边省份规划高速公路电动货运通道。发挥贵州国际集货集拼中心功能作用,推动贵阳综合保税区与贵阳国际陆港一体化打造国际贸易中转集拼地。推动与北部湾港、湛江港、洋浦港等沿海港口合作,复制推广“并行港”“组合港”模式。稳定开行黔粤班列、陆海新通道班列,按需开行中欧(亚)班列等。引导产业和资源要素向通道沿线集聚,加快建设通道综合服务体系,畅通人流、物流、信息流、资金流。
第二节 建设高能级开放创新平台
推进以贵安新区为引领的“1+9”国家级开放创新平台提质增效,完善平台载体功能,提升开放创新水平。推动贵安新区聚焦数字经济、新能源、高端装备制造等重点产业,打造内陆开放型经济新高地先行区。深化贵阳、遵义经济技术开发区改革创新,加大外贸主体培育引进和吸引利用外资力度,培育壮大开放型主导产业。推动贵阳、遵义、安顺高新区加强与创新产业高地联动发展,培育引进创新资源,加快建设开放创新重要增长极。支持贵阳、贵安、遵义综保区培育光电制造、电子、装备制造等外向型产业集群,发展国际中转、保税物流、保税维修、跨境电商、出口加工等业态。发挥双龙航空港经济区“一局四中心”平台作用,联动贵阳龙洞堡机场,完善航空物流产业体系,拓展高附加值国际航空货运,构筑临空产业发展新高地。申建中国(贵州)自由贸易试验区。支持贵阳、遵义联合申报国家综合货运枢纽补链强链城市。办好中国—东盟教育交流周、中国国际大数据产业博览会、中国(贵州)国际酒类博览会等重大活动,高质量推进新时代国际友城工作,持续推动民间国际交流合作。
第三节 提升口岸建设和开放水平
推进智慧口岸建设,支持国际贸易“单一窗口”数智化升级,推动智慧口岸与智慧海关、智慧边检等深度融合衔接。以贵阳龙洞堡国际机场为核心,铜仁凤凰机场和遵义茅台机场为两翼,推动形成功能互补、错位发展的“一核两翼”航空口岸布局。支持贵阳龙洞堡国际机场航空口岸用好海关综合性指定监管场地和“一局四中心”,聚焦冰鲜水产品、水果、集成电路、电子信息制造、优质酱酒等高附加值产品丰富口岸进出境货物种类,聚焦境外重要客源稳步加密和拓展国际及地区客运航班航线。推动铜仁凤凰机场航空口岸正式开放,与周边国际机场联动打造“抹茶出口+生态旅游”特色航空口岸。支持遵义茅台机场做好酒旅融合文章,培育打造“白酒出口+红色旅游”特色航空口岸。
专栏21 对外开放重点工程
融入粤港澳大湾区建设。推动粤黔共建园区高质量发展,探索创新成本分担和利益共享机制。推动粤黔两地产权交易市场、数据交易所、农业科研院所、科学城开展跨区域合作。
融入成渝地区双城经济圈建设。推动川渝黔三省毗邻县(区)探索跨区域协同发展新机制,加快基础设施互联互通、产业集聚集群发展、生态环境同防同治、公共服务共建共享。
积极参与西部陆海新通道建设。推广公铁水海多式联运,大力发展“一单制”“一箱制”全程物流供应链产品,培育2家具有全程货运组织能力的多式联运经营企业、10条多式联运精品线路。围绕西部陆海新通道主通道省际运输和煤炭、火电、矿产、钢铁、水泥、焦化、化肥等重点企业大宗货物运输,加强货运车辆快充、换电、加氢等补能设施布局,打造3条新能源重卡示范线路。
第二十四章 着力提升开放型经济水平
稳步扩大规则、规制、管理、标准等制度型开放,推进高质量共建“一带一路”,推动外贸扩量提质增效,着力培育特色开放型产业体系,健全产业与外贸联动互促机制,推动开放型经济跃上新台阶。
第一节 主动对接国际高标准经贸规则
深度参与区域全面经济伙伴关系协定实施,指导企业用好用足原产地相关规则和关税优惠政策,加大“经认证的经营者”和经核准出口商的认证政策支持。主动对接数字经济伙伴关系协定、全面与进步跨太平洋伙伴关系协定等高标准经贸规则,构建与其相衔接的制度体系和监管模式。推动市场多元化和内外贸一体化,促进内外贸标准、监管机制、检验认证等衔接,推进内外贸产品同线同标同质。完善外贸综合服务公共平台,开展“一业一策”“一企一策”精准服务。培育壮大外贸综合服务主体,为中小外贸主体提供政策咨询、出口代理、报关报检、融资信保等全链条专业化服务。优化商标和版权保护机制,落实知识产权、产业补贴、劳动保护、政府采购等与国际通行规则相通相容要求,打造透明稳定可预期开放环境。
第二节 坚定不移沿着“一带一路”走出去
聚焦东南亚、南亚、中亚等主攻方向,拓展与我国周边其他国家和欧洲、非洲、中东、拉美及新兴经济体、各类国际组织交流,深化贸易、投资、产业、人文务实合作,拓展绿色发展、数字经济、旅游、农业等领域合作新空间。积极开拓重点国际市场,围绕“六大产业集群”和“三大特色产业”,健全产业与外贸联动互促机制,推动外贸扩量提质增效。加快构建特色优势产业为重点的开放型产业体系,优化升级货物贸易,拓展中间品贸易、绿色贸易,提质发展加工贸易,培育高附加值出口产品,稳步扩大白酒、轮胎、化肥、机电、茶叶出口规模。大力发展乡村外贸,加大特色农产品出口支持力度。推进出口产品品牌建设,优化重点商品进口。实施外贸企业倍增计划。引进培育外向型产业龙头企业,支持航空航天、新材料、装备制造、电子元器件、智能终端、纺织服装等出口潜力企业发展壮大。
第三节 创新发展服务贸易数字贸易
大力发展服务贸易,健全促进服务贸易开放创新发展机制,落实跨境服务贸易负面清单管理制度,放宽特定服务领域自然人移动模式下的服务贸易市场准入限制措施。推动旅游文化、医疗健康、工程建筑等传统服务贸易数字化转型,大力发展知识产权、信息技术、金融保险等新兴服务贸易。创新发展数字贸易,推进“数字丝绸之路”国际贸易港建设,推动贵阳贵安在数据跨境应用方面先行先试,积极发展云服务、数字金融、数字物流等数字贸易新业态,加快发展跨境电商、海外仓等新业态新模式。支持贵阳市高标准建设中国服务外包示范城市,支持贵阳贵安申报创建国家服务贸易创新发展示范区和数字贸易发展示范区。到2030年,服务进出口额达140亿元以上,可数字化交付的服务贸易规模占服务贸易总额的比重提高到45%以上,“十五五”时期服务进出口额年均增长5%以上。
第四节 健全外商投资和对外投资保障服务体系
坚持引进来和走出去并重,更大力度吸引和利用外资,落实“准入又准营”和外资准入负面清单,有效实施对外投资管理,引导产供链合理有序跨境布局。推动电信、医疗、教育等领域有序开放,持续办好“贵州·香港投资贸易活动周”等重大外资促进活动。健全重点外资企业和外资项目跟踪服务和联动保障机制,依法保障外商投资企业合法权益。支持外商投资企业参与拓展产业链和外资境内再投资。推动省内优强企业开展产业链供应链国际合作。支持有条件的道路桥梁建设企业走出去,推动对外承包工程平稳发展。促进贸易投资一体化,搭建拓展对外交流平台和渠道,提升企业境外合规经营水平和风险防控能力。
注:第八到第十三篇请看下文
扫一扫在手机打开当前页面
主办:贵州省民政厅 承办:贵州省民政厅信息中心
厅值班室:0851-85916000 传真:0851-86817949
电子邮箱: xxzx@mzt.guizhou.gov.cn 版权所有:贵州省民政厅
黔ICP备05000312号 技术支持:贵州多彩博虹科技有限公司
贵公网安备52010302003009 政府网站标识码:5200000101
建议您使用Chrome、Firefox、360等主流浏览器浏览本网站